升降压恒流芯片(Boost-Buck Constant Current
Chip)是一种电子芯片,用于驱动LED背光等应用,并实现升压和降压两种转换模式,同时保持输出电流恒定。这种芯片具有升压(Boost)和降压(Buck)两种工作模式,可以适应不同输入电压范围和输出电压要求。
升降压恒流芯片的主要特点和功能包括:
升压和降压功能: 这种芯片具备升压和降压两种转换模式,可以将输入电压升高或降低到所需的输出电压,以适应不同的应用需求。
恒流控制: 芯片具有恒流控制回路,可以在升压和降压模式下保持输出电流恒定。这有助于确保LED等负载在不同输入电压和负载变化下保持稳定的亮度。
调光功能: 一些升降压恒流芯片还可以支持调光功能,允许用户根据需要调整LED的亮度。
反馈回路: 芯片通常具有反馈机制,用于实时监测输出电流和电压,并根据反馈信号调整工作以维持恒定的输出状态。
?;すδ埽?这些芯片通?;咕弑腹鞅;ぁ⒐缺;?、输入欠压?;さ缺;せ?,以确保系统的安全运行。
能效优化: 通过恒流控制和升降压转换,这些芯片可以优化能源使用,提高系统的能效。
升降压恒流芯片在多种应用中都具有广泛的用途,特别是在需要适应不同输入电压范围和输出电压需求的场景下。它们可以用于液晶显示器、电视、手机屏幕、照明设备等LED背光和照明应用中。通过保持稳定的恒流输出,这些芯片能够提供高质量的显示效果和照明效果。

升降压恒流芯片的原理
升降压恒流芯片(Boost-Buck Constant Current Chip)是一种电子器件,用于驱动LED背光、照明等应用,并能够在不同输入电压情况下实现升压和降压转换,同时保持输出电流恒定。其工作原理涉及升压和降压转换、恒流控制以及反馈机制等多个方面。以下是升降压恒流芯片的基本工作原理:
输入和输出电压关系: 升降压恒流芯片的输入电压可以高于、等于或低于输出电压。这使得芯片能够在不同的输入电压条件下适应输出电压需求。
升压和降压模式切换: 根据输入和输出电压之间的关系,芯片会根据需要自动在升压模式和降压模式之间切换。在升压模式下,芯片将输入电压升高以获得较高的输出电压;在降压模式下,芯片将输入电压降低以获得较低的输出电压。
恒流控制: 芯片内部集成了恒流控制回路,这使得芯片能够监测输出电流,并根据反馈信号调整开关频率和占空比,以维持输出电流的恒定。这有助于确保LED等负载在不同输入电压和负载变化下维持稳定的亮度。
反馈机制: 升降压恒流芯片通过内部的反馈回路来实现恒流控制。反馈回路监测输出电流和电压,将这些信息与期望的恒定电流进行比较,然后调整开关频率和占空比,以使输出电流保持在恒定值。
调光功能: 一些升降压恒流芯片支持调光功能,通过调整控制信号(如PWM信号)来改变LED的亮度。调光信号会影响开关频率和占空比,从而实现输出功率的调整。
?;すδ埽?这些芯片通?;拱ǘ嘀直;すδ?,如过流保护、过热?;ぁ⑹淙肭费贡;さ龋匀繁O低车陌踩诵?。
升降压恒流芯片通过精心设计的电路结构和反馈调节,能够在不同输入输出条件下提供稳定的输出电流,为LED背光、照明等应用提供稳定的电源。其工作原理的核心在于有效地管理电压转换、电流控制以及反馈机制,以实现所需的升降压和恒流输出。
升降压恒流芯片发烫严重的原因
升降压恒流芯片发热严重的原因可能涉及多个因素,包括设计、工作条件和环境等。以下是一些可能导致升降压恒流芯片发热严重的常见原因:
输入电压过高: 如果输入电压超出了芯片的额定工作范围,芯片可能需要进行更大的功率转换,从而导致过多的能量被转换成热能。
高输出功率: 当输出电流较大时,芯片需要提供更多的功率,这可能导致芯片内部的功率损耗增加,从而引发发热。
不合适的散热设计: 如果芯片的散热设计不足或不合适,无法有效将产生的热量散发到周围环境中,会导致芯片发热严重。
工作环境温度高: 如果芯片在高温环境中工作,其散热效率可能降低,导致芯片温度上升。
过载或短路: 如果负载过载或出现短路情况,芯片可能需要提供更多的电流,这会增加芯片的功率损耗和发热。
过度调光: 在一些调光模式下,当LED的亮度降低时,芯片可能需要在更高的开关频率下工作,从而增加了开关损耗和发热。
电路不稳定: 不稳定的电路设计可能导致芯片内部频繁切换,增加了开关损耗和发热。
芯片质量问题: 低质量或损坏的芯片可能在工作时产生额外的热能,导致发热问题。
为了减少升降压恒流芯片的发热问题,可以考虑以下措施:
优化散热设计: 确保芯片的散热设计足够有效,使用散热器或散热片等辅助散热设备。
适当的工作条件: 在芯片的额定工作条件下使用,避免输入过压、过载和短路等情况。
合适的工作环境: 尽量避免将芯片置于高温环境中,保持适当的工作环境温度。
稳定的电路设计: 确保电路设计稳定,避免频繁切换和震荡。
升降压恒流芯片发烫严重的解决办法
升降压恒流芯片发烫严重可能是由于多种因素引起的,包括设计、工作环境、负载等。为了解决芯片发烫严重的问题,可以考虑以下解决办法:
优化散热设计: 提升芯片的散热效率是减少发热问题的关键。你可以采用合适的散热器、散热片或导热材料来改善散热性能,确保芯片的温度能够在可接受范围内。
适当的工作条件: 确保芯片在其额定工作条件下运行,避免输入电压过高、过载或短路等情况。在设计和选择电源和负载时要合理规划。
合适的工作环境: 避免将芯片置于高温环境中,保持适当的工作环境温度。在可能的情况下,提供良好的通风和散热环境。
调整调光策略: 一些调光策略可能会导致芯片在更高的开关频率下工作,增加开关损耗和发热。尝试调整调光策略,找到一个平衡点。
检查负载: 确保连接到芯片的负载(如LED)工作在合适的电压和电流范围内。负载过大或过小都可能导致芯片过热。
优化电路稳定性: 确保电路设计稳定,避免频繁切换和震荡,这有助于降低芯片的功率损耗。
使用质量可靠的芯片: 选择来自可信制造商的质量可靠的芯片,避免低质量或损坏的芯片引发发热问题。
减小输出功率: 如果可能,考虑减小芯片的输出功率需求,从而降低芯片的发热量。
咨询专业工程师: 如果问题仍然存在,最好咨询专业工程师,他们可以根据你的具体情况提供定制的解决方案。
最终,解决升降压恒流芯片发烫严重的问题需要综合考虑设计、环境和应用需求,找到最适合的平衡点。
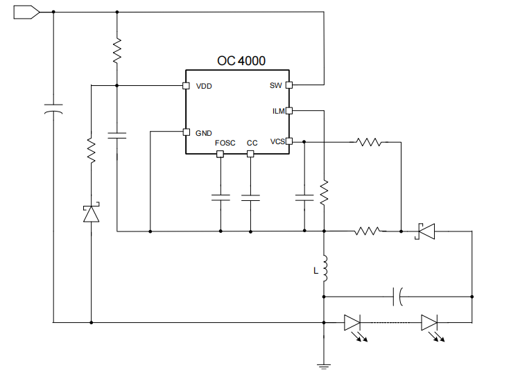
更多热门升降压恒流芯片型号推荐: OC4000,OC4001
升降压恒流芯片推荐型号OC4000详细介绍:
是一款内置 100V 功率 MOS 的宽输入输出电压范围的高精度、高效率 的升降压型 LED 恒流驱动控制芯片。
OC4000 采用电流模闭环控制方式, 可实现高精度的恒流驱动。 OC4000 工作频率可通过外接电容调整。
OC4000 内置逐周期限流?;ぃ砥舳?,过温保护等功能,保证系统可靠性。
OC4000 用的专利电路架构,具有稳定可靠、动态响应快等优点, 并能实现高精度、高效率升降压恒流驱动。
OC4000 采用 ESOP8 封装。散热片内置接 SW 脚。
升降压恒流芯片推荐型号OC4000产品特点
升降压 LED 恒流驱动
内置 100V MOS
高恒流精度:片内 1%
优异的母线和负载调整率
宽输入电压范围:5V~100V
输出电流 1A 以上
高效率:可高达 93%
工作频率可调
智能过温?;?/p>
软启动
内置 VDD 稳压管

升降压恒流芯片推荐型号OC4000产品应用
LED 汽车灯
LED 摩托车、电动车灯
LED 照明




