大功率升压恒流芯片是一种集成电路(IC),用于高功率LED照明应用,通过升压(Boost)转换器将输入电压升高到适合LED的工作电压,并确保LED的电流保持恒定。这种类型的芯片专为需要高亮度、高功率的LED照明场景设计,以提供稳定、高效的驱动解决方案。
大功率升压恒流芯片工作原理
大功率升压恒流芯片的工作原理涉及到升压(Boost)转换器、恒流控制和反馈机制。以下是其工作原理的详细解释:
升压转换器: 大功率升压恒流芯片内部集成了一个升压转换器电路。升压转换器的目标是将输入电压(通常来自电池或电源)升高到适合LED的工作电压。这是通过切换元件(如MOSFET)的周期性开关来实现的。在升压模式下,能量存储在电感中,然后在开关关闭时传递给输出电路,从而实现输出电压的升高。
恒流控制: 大功率升压恒流芯片还包括恒流控制电路,用于确保LED的电流保持恒定。恒流控制的目的是避免LED电流过大或过小,从而延长LED的寿命并提供一致的照明效果。
反馈机制: 在恒流控制中,反馈机制起着关键作用。芯片内部会有一个反馈回路,用于监测LED电流。如果LED电流低于设定值,芯片会增加输出电压,从而提高LED电流。反之,如果LED电流过高,芯片会降低输出电压以控制电流。
PWM调制: 芯片通常采用脉宽调制(PWM)技术来控制升压转换器的开关。通过调整PWM信号的占空比,芯片可以控制升压转换器的输出电压,从而实现恒流控制。
?;せ疲?大功率升压恒流芯片通常还具有多种?;せ?,如过电流?;?、过温?;?、短路?;さ?,以确保LED和电路在异常情况下安全运行。
滤波和稳压: 在电源和输出之间,可能会包含滤波电容和稳压电路,以确保输出电流的稳定性和纹波的控制。
综上所述,大功率升压恒流芯片的工作原理是通过升压转换器将输入电压升高,并通过恒流控制电路和反馈机制来确保LED的电流保持恒定。这种设计能够为大功率LED照明系统提供高效、稳定的驱动解决方案,满足高要求的照明需求。

大功率升压恒流芯片有哪些品牌
大功率升压恒流芯片在市场上有多个品牌提供,以下是一些常见的大功率升压恒流芯片品牌:
TI(德州仪器): 德州仪器是一家领先的半导体制造商,提供了广泛的大功率升压恒流芯片,适用于LED照明和其他应用。
ADI(安捷伦半导体,前线性技术): 安捷伦半导体提供高性能的大功率升压恒流芯片,具有精密的控制和保护功能。
ON Semiconductor(安森美半导体): 安森美半导体提供了多种适用于大功率LED照明的驱动芯片,具有高效率和可靠性。
Maxim Integrated(美信集成): 美信集成的大功率升压恒流芯片具有高性能的特点,适用于高亮度照明需求。
Infineon Technologies(英飞凌半导体): 英飞凌半导体提供了多款大功率升压恒流芯片,适用于户外照明、工业照明等应用。
STMicroelectronics(意法半导体): 意法半导体的大功率升压恒流芯片适用于高功率LED驱动需求,具有高效能转换和保护功能。
NXP Semiconductors(恩智浦半导体): 恩智浦半导体提供了多种适用于大功率LED的驱动器芯片,适用于照明和显示应用。
Richtek Technology(瑞昱半导体): 瑞昱半导体专注于LED照明驱动解决方案,提供了多种大功率升压恒流芯片。
请注意,以上仅为一些常见品牌的示例,市场上还有许多其他制造商提供类似的大功率升压恒流芯片。在选择芯片时,您应该根据您的具体需求、应用场景和性能要求来进行评估,并参考制造商的数据手册和技术规格。
大功率升压恒流芯片特点
大功率升压恒流芯片具有许多特点,使其适用于高功率LED照明等应用。以下是一些常见的大功率升压恒流芯片的特点:
高功率驱动: 这些芯片设计用于驱动高功率LED,能够提供足够的电流和电压,以满足高亮度照明需求。
升压转换: 大功率升压恒流芯片内部集成了升压转换器,可以将输入电压升高到适合LED的工作电压,适用于LED的驱动要求。
恒流驱动: 这些芯片通过恒流控制电路确保LED的电流保持恒定。恒流驱动有助于延长LED的寿命,提供一致的照明效果,并避免电流波动对LED的损害。
高效能转换: 大功率升压恒流芯片通常具有高效的能源转换能力,以最大限度地减少能源损耗,提高能源利用效率。
保护功能: 这些芯片通常包括多种?;すδ?,如过电流?;?、过温?;?、短路?;さ?,以确保LED和电路在异常情况下安全运行。
PWM调制: 芯片通常采用脉宽调制(PWM)技术来控制升压转换器的开关,从而实现恒流控制和调光功能。
适应性: 大功率升压恒流芯片可以适应不同的输入电压和输出电流要求,适用于多种LED照明应用,从户外照明到工业照明等。
稳定性和一致性: 通过恒流控制,这些芯片可以确保LED的亮度稳定,并在不同工作条件下提供一致的照明效果。
智能控制: 一些大功率升压恒流芯片具有智能控制功能,可以根据环境光照水平自动调整LED的亮度,提高能源利用效率。
可编程性: 某些芯片允许用户根据特定需求进行编程,以实现定制的LED驱动解决方案。
高可靠性: 大功率升压恒流芯片通常经过精心设计,以确保在高功率和恶劣环境下具有稳定的性能和高可靠性。
总的来说,大功率升压恒流芯片的特点使其成为适用于高功率LED照明系统的理想选择,提供了高效、稳定和可靠的驱动解决方案。
大功率升压恒流芯片的作用有哪些
大功率升压恒流芯片在高功率LED照明应用中具有多种作用和功能,主要用于驱动需要高亮度、高功率的LED,并确保LED的电流保持恒定。以下是一些主要的作用:
高亮度驱动: 大功率升压恒流芯片适用于高功率LED,可以提供足够的电流和电压,以实现高亮度的照明效果。这在需要强烈照明的应用中尤为重要,如户外广告牌、体育场馆、建筑物外立面等。
升压转换: 芯片内部的升压转换器将输入电压升高到适合LED的工作电压。这对于大功率LED照明系统尤为重要,因为LED通常需要较高的驱动电压,而输入电压可能不足。
恒流驱动: 大功率升压恒流芯片通过恒流控制电路确保LED的电流保持恒定。恒流驱动有助于延长LED的寿命,提供一致的照明亮度,并避免电流波动对LED的损害。
高效能转换: 这些芯片通常具有高效的能源转换能力,可以最大限度地减少能源损耗,提高能源利用效率。
保护功能: 大功率升压恒流芯片通常包括多种?;すδ?,如过电流?;?、过温?;ぁ⒍搪繁;さ龋匀繁ED和电路在异常情况下安全运行。
稳定性和一致性: 通过恒流控制,大功率升压恒流芯片可以确保LED的亮度稳定,并在不同工作条件下提供一致的照明效果。
适应性: 这些芯片可以适应不同的输入电压和输出电流要求,适用于多种LED照明应用,从户外照明到工业照明等。
高亮度照明: 大功率LED照明系统广泛应用于需要强烈照明的场景,如体育场馆、演艺场所、户外活动等,大功率升压恒流芯片可以为这些场景提供高质量的照明解决方案。
总的来说,大功率升压恒流芯片的作用是提供高亮度、高功率LED的稳定、高效的驱动,满足高要求的照明需求,并在多个领域中提供可靠的LED照明解决方案。
更多热门大功率升压恒流芯片型号推荐:OC3002,OC6700,OC6700B,OC6701,OC6701B,OC6702,OC6702B,OC6780,OC6781
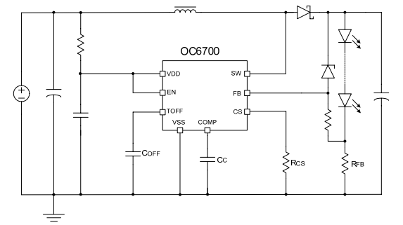
大功率升压恒流芯片推荐型号OC6700详细介绍:
OC6700 是一款内置60V功率NMOS 高效率、高精度的升压型大功率LED恒流驱动芯片。
OC6700采用固定关断时间的控制方式,关断时间可通过外部电容进行调节,工作频率可根据用户要求而改变。
OC6700通过调节外置的电流采样电阻,能控制高亮度LED灯的驱动电流,使LED灯亮度达到预期恒定亮度。在EN端加PWM信号,还可以进行LED灯调光。

OC6700内部集成了VDD稳压管,软启动以及过温保护电路,减少外围元件并提高系统可靠性。
OC6700采用ESOP8封装。散热片内置接SW脚。
大功率升压恒流芯片OC6700产品特点
宽输入电压范围:3.6V~60V
内置60V功率MOS
高效率:可高达95%
最大工作频率:1MHz
FB电流采样电压:250mV
芯片供电欠压保护:3.2V
关断时间可调
智能过温?;?/p>
软启动
内置VDD稳压管
大功率升压恒流芯片OC6700产品应用
LED灯杯
电池供电的LED灯串
平板显示LED背光
大功率LED照明




