OC4000 升降压恒流芯片

2023-02-18 发布
产品介绍
产品特点
产品应用
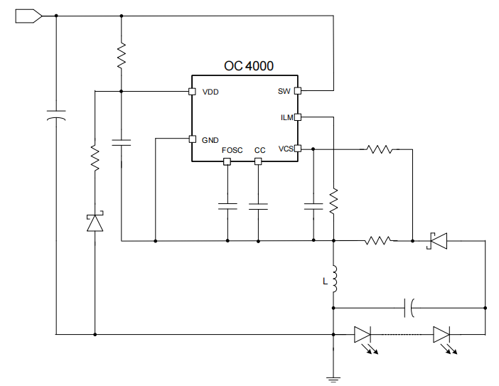
电路原理
管脚功能
常见问答

产品介绍

OC4000,升降压恒流芯片封装图

OC4000是一款内置 100V 功率 MOS 的宽输入输出电压范围的高精度、高效率 的升降压型 LED 恒流驱动控制芯片。 

OC4000 采用电流模闭环控制方式, 可实现高精度的恒流驱动。 OC4000 工作频率可通过外接电容调整。 

OC4000 内置逐周期限流?;?,软启动,过温?;さ裙δ埽Vは低晨煽啃?。 

OC4000 用的专利电路架构,具有稳定可靠、动态响应快等优点, 并能实现高精度、高效率升降压恒流驱动。 

OC4000 采用 ESOP8 封装。散热片内置接 SW 脚。

产品特点

升降压 LED 恒流驱动

内置 100V MOS

高恒流精度:片内 1%

优异的母线和负载调整率

宽输入电压范围:5V~100V

输出电流 1A 以上

高效率:可高达 93%

工作频率可调

智能过温保护

软启动

内置 VDD 稳压管

产品应用

LED 汽车灯

LED 摩托车、电动车灯

LED 照明

应用电路图原理

引脚定义及功能详解

OC4000常见应用开发选型咨询和故障排除办法

客户经常咨询OC4000芯片应用开发选型问答:

1. 芯片的主要特点是什么?

具有高效、稳定、可靠等特点,可以实现恒流恒压输出,同时还可以?;さ缏访馐芄亍⒐?、短路等因素的影响。

2. 应用范围是哪些?

可以应用于LED照明、电源管理、充电器、电池充放电控制等多个领域。

3. 芯片的工作原理是什么?

通过PWM控制IC内部开关管的导通和截止,从而实时调节输入电压和输出电流,以实现升降压和恒流恒压输出。

开发应用时的常见故障处理办法:

1. 输出电压不稳定怎么解决?

首先,检查输出负载是否有问题。若负载有误,需要重新安装负载。

其次,检查芯片反馈电压是否准确。若反馈电压误差过大,可以调整反馈电路的参考电压,或者增大输出电容等。

2. 芯片过热怎么解决?

首先,检查附近有没有过热的元件。若有,则可能是系统散热不良,需要优化散热方案。

其次,检查输入电压是否过高或输出负载过轻。若过高,需要降低电压;若过轻,需要增加负载。

3. 输入电压异常造成的故障怎么解决?

首先,检查输入电源是否正常。若输入电压太低,需要提高电源电压;若电源电压过高,需要降低电压。

其次,可能是芯片被反接导致,需要重新连接芯片并确保连接正确。

以上是OC4000升降压恒流芯片常见应用开发问答和故障处理办法,仅供参考。实际应用中,还需要根据具体情况进行分析和处理。

也可咨询在线技术支持获得更多信息。