OC4001 升降压恒流芯片
产品介绍
OC4001 是一款宽输入输出电压范围的高精度、高效率的升降压型 LED 恒流驱 动控制芯片。 OC4001 采用电流模闭环控制方式, 可实现高精度的恒流驱动。
OC4001 工作频率可通过外接电容调 整。
OC4001 内置逐周期限流?;?,软启动,过温?;さ裙δ?,保证系统可靠性。
OC4001 内置调光脚,可通过 CE 脚加 PWM 信号进行 LED 灯调光。
OC4001 采用新电路架构,具有稳定可靠、动态响应快等优点, 并能实现高精度、高效率升降压恒流驱动。
OC4001 采用 SOP8 封装。
产品特点
升降压 LED 恒流驱动
高恒流精度:片内 1%
优异的母线和负载调整率
宽输入电压范围:5V~100V
输出电流 3A 以上
高效率:可高达 93%
工作频率可调
智能过温?;?/p>
软启动
内置 VDD 稳压管
产品应用
LED 汽车灯
LED 摩托车、电动车灯
LED 照明
LED 背光
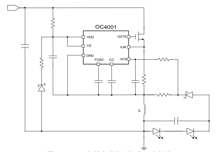
应用电路图原理

引脚定义及功能详解

OC4001常见应用开发选型咨询和故障排除办法
客户常见咨询问题:
1. 芯片的主要特点是什么?
芯片具有高效、稳定、可靠等特点,可以实现恒流恒压输出,同时还可以?;さ缏访馐芄?、过压、短路等因素的影响。
2. 典型应用范围是哪些?
可以应用于LED照明、电源管理、充电器、电池充放电控制等多个领域。
3. 芯片的工作原理是什么?
通过PWM控制IC内部开关管的导通和截止,从而实时调节输入电压和输出电流,以实现升降压和恒流恒压输出。同时,可编程控制电压和电流,具有更好的灵活性和适应性。
开发应用的常见故障处理办法:
1. 输出负载不稳定怎么解决?
首先,检查输出负载是否有问题。若负载有误,需要重新安装负载。
其次,检查芯片反馈电压是否准确。若反馈电压误差过大,可以调整反馈电路的参考电压,或者增大输出电容等。
2. 芯片过热发烫怎么解决?
首先,检查附近有没有过热的元件。若有,则可能是系统散热不良,需要优化散热方案。
其次,检查输入电压是否过高或输出负载过轻。若过高,需要降低电压;若过轻,需要增加负载。
3. 输入电压异常造成的故障怎么解决?
首先,检查输入电源是否正常。若输入电压太低,需要提高电源电压;若电源电压过高,需要降低电压。
其次,可能是芯片被反接导致,需要重新连接芯片并确保连接正确。
以上是OC4001升降压恒流芯片常见应用开发问答和故障处理办法,仅供参考。实际应用中,还需要根据具体情况进行分析和处理。
也可以咨询在线技术获取更多信息。




