SM2082EDS 线性恒流产品系列
产品介绍
SM2082EDS 是一款单通道 LED 线性恒流控制芯片,芯片使用本 司专利的恒流设定和控制技术,输出电流由外接 Rext 电阻设置,最大电流可达 100mA,且输出电流不随芯片 OUT 端口电压而变化,具 有较好的恒流性能。
系统结构简单,外围元件极少,方案成本低。
产品特点
本司专利的恒流控制技术
a) OUT 端口输出电流外置可调,最大电流可达 100mA
b) 芯片间输出电流偏差<± 4%
输入电压:120Vac/220Vac
支持可控硅调光应用电路
具有过温调节功能
芯片可与 LED 共用 PCB 板
线路简单、成本低廉
封装形式:ESOP8
产品应用

灯丝灯

LED 球泡灯

筒灯等
其它 LED 照明应用
应用电路图原理

备注:上图电源可以是交流电源,也可为直流电源。
系统方案设计

图 3. SM2082EDS 应用电路原理图
效率设计理论
图 3 所示的应用电路工作效率计算如下:

其中 Vin 是系统输入电源电压,VLED 是单个 LED 工作电压降,ILED 是 LED 平均电流??煽闯鱿低炒?LED 数量 n 越大,系统工作效率越高。
系统设计过程中,需根据应用环境调整 SM2082EDS 的 OUT 端口工作电压,优化 η 值。
LED 串联数量设计
系统串接的 LED 数量设计需考虑以下两个方面:
1) 图 3 电路中,OUT 端口电压 VOUT = Vin – n*VLED ,为保证芯片正常工作,需保证 OUT 端口电压 VOUT≥ VOUT_MIN;
2) 芯片 OUT 端口电压越低,系统工作效率越高。
综合以上两点,系统串接的 LED 数量 n 计算为:

芯片应用说明
单颗芯片应用说明
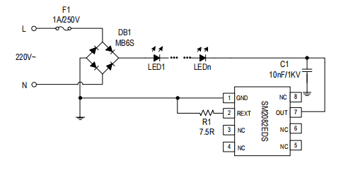
图 4 是 SM2082EDS 交流电源应用方案电路图,LED 灯可采用串联、并联或者串、并结合连接方式; C1 是 电解电容,用于降低 Vin 电压纹波;Rext 电阻用于设置 LED 灯工作电流。

图 4. SM2082EDS 典型应用电路—交流电源输入
电解电容 C1 值越大,电压 Vin 纹波越小,SM2082EDS OUT 端口电压纹波越小。C1 值根据 LED 灯总工作电 流而定:电流越大,C1 容值越大。具体计算方法如下:

公式中,ILED 为整个方案中的平均电流,时间 t:在 50Hz 时约为(1/4)*(1/fAC)=5ms,ΔV 是 OUT 端口电压 纹波。
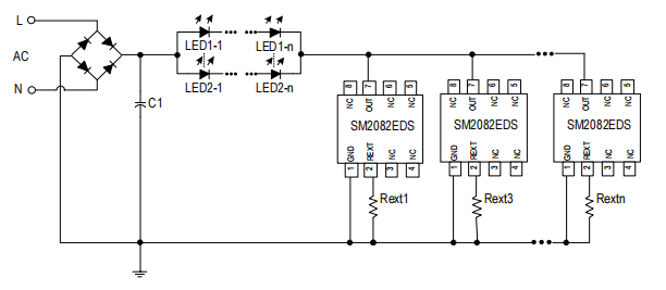
芯片并联应用说明

图 5. SM2082EDS 并联应用电路原理图
根据 LED 灯工作电流选择并联芯片数量,图中 Rext1~Rext(n+1)的电阻值电阻值建议设置相同,以确保每个 通道的平均电流均匀分布。
典型应用方案
方案一 SM2082EDS 无频闪应用方案(12W)

1. LED 灯串电压建议控制在 250V 到 270V 之间,系统工作最优化。
2. 通过改变 R1 电阻值,调整输出工作电流值。
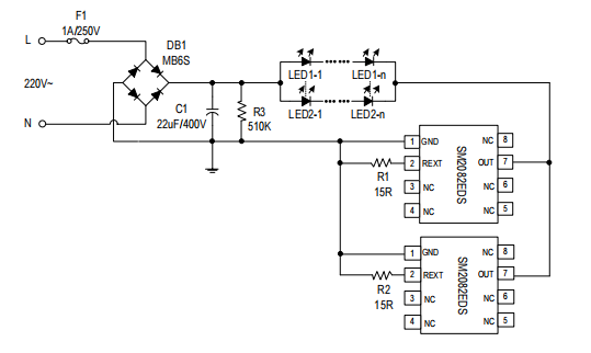
方案二 SM2082EDS 无频闪应用方案(24W)

1. LED 灯串电压建议控制在 250V 到 270V 之间,系统工作最优化。
2. 通过改变 R1,R2 电阻值,调整输出工作电流值。
方案三 SM2082EDS 高 PF 应用方案(12W)

1. LED 灯串电压建议控制在 210V 到 230V 之间,系统工作最优化。
2. 通过改变 R1 电阻值,调整输出工作电流值。
3. C1 电容为抗干扰器件,建议使用。
典型应用方案 EMI 测试

EMI 测试:N 线测试结果

EMI 测试:L 线测试结果

PCB layout 注意事项

(1) IC 衬底与 PCB 需要采用锡膏工艺,保证 IC 衬底与 PCB 接触良好,IC 衬底禁止使用红胶工艺。
(2) 系统实际输出功率与 PCB 板及灯壳本身散热情况有关,实际应用功率需匹配散热条件。
(3) IC 衬底部分进行铺铜处理,进行散热,增加可靠性,铺铜如上图所示,建议衬底焊盘大小为 2.5mm*1.8mm。
(4) IC 衬底焊盘漏铜距离 OUT 端口需保证 0.8mm 以上的间距。
引脚定义及功能详解

| 管脚序号 | 管脚名称 | 管脚说明 |
| 1 | GND | 芯片地 |
| 2 | REXT | 输出电流值设置端口 |
| 7 | OUT | 电源输入与恒流输出端口 |
| 3、4、5、6、8 | NC | 悬空脚 |




