OC5801L 异步降压芯片
产品介绍
OC5801L 是一款支持宽电压输入的开关降压型 DC-DC 控制器,最高输入电压可超过 150V。OC5801L 具有低待机功耗、高效率、低纹波、优异的母线电压调整率和负载调整率等特性。支持大电流输出,输出电流可高达 10A 以上。
OC5801L 同时支持输出恒压和输出恒流功能。通过设置 CS 电阻可设置输出 恒流值。通过设置 FB1、FB2 引脚的分压 电阻可设置输出恒压值。
OC5801L 采用固定频率的 PWM 控制 方式,典型开关频率为 140KHz。轻载时会自动降低开关频率以获得高的转换效率。
OC5801L 内部集成软启动以及过温?;さ缏?,输出短路?;?,限流?;さ裙?能,提高系统可靠性。
OC5801L 采用 SOP8 封装。
产品特点
宽输入电压范围:8V~150V
输出电压从 4.2V 到 30V 可调
支持输出恒压恒流
支持输出 12V/10A,5V/5A
高效率:可高达 96%
工作频率:140KHz低待机功耗
内置过温?;?/p>
内置软启动
内置输出短路?;?br/>
产品应用
车充、电池充电
恒压源
电动汽车、电动自行车、电瓶车
扭扭车、卡车
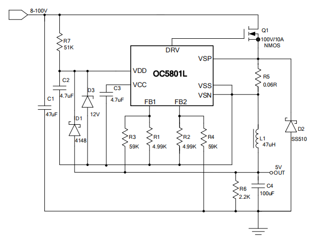
应用电路图原理

引脚定义及功能详解





