OC5802L 异步降压芯片

2023-02-20 发布
产品介绍
产品特点
产品应用
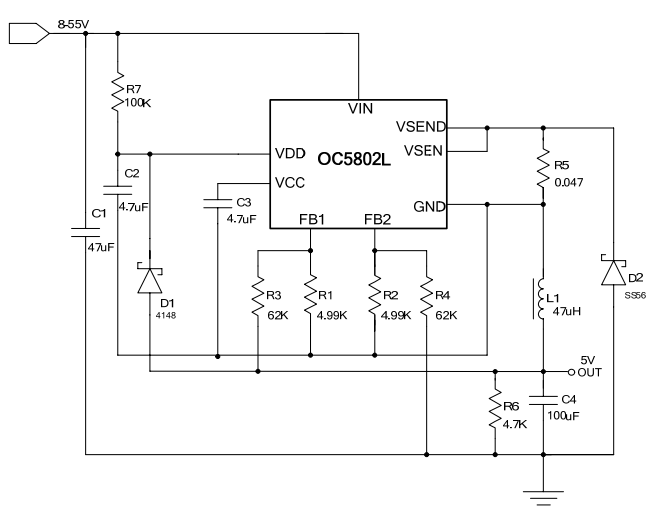
电路原理
管脚功能

产品介绍

OC5802L,异步降压芯片封装图

OC5802LPDF规格书

点击下载

OC5802L设计参数计算器

点击下载

OC5802L开发应用方案

请联系在线客服,获取开发文档。

OC5802L 是一款支持宽电压输入的开关降压型 DC-DC,芯片内置 60V/5A 功 率 MOS,支持最高输入电压 55V。 

OC5802L 具有低待机功耗、高效率、 低纹波、优异的母线电压调整率和负载调整率等特性。支持大电流输出,输出电流 可达 3A 以上。 

OC5802L 同时支持输出恒压和输出 恒流功能。 

OC5802L 采用固定频率的 PWM 控制方式,典型开关频率为 140KHz。轻载时会自动降低开关频率以获得高转换效率。 

OC5802L 内部集成软启动以及过温?;さ缏?,输出短路?;ぃ蘖鞅;さ裙δ?,提高系统可靠性。 

OC5802L 采用 ESOP8 封装,散热片内置接 VIN 脚。

产品特点

宽输入电压范围:8V~55V

输出电压从 5V 到 30V 可调

支持输出恒压恒流

支持输出 5V/3A

高效率:可高达 96%

工作频率:140KHz

低待机功耗

内置过温?;?/p>

内置软启动

内置输出短路保护

产品应用

恒压源

电动汽车、电动自行车、电瓶车

扭扭车、卡车

应用电路图原理

引脚定义及功能详解