开发方案IC芯片规格参数
| 封装图 | 型号 | 输入电压(V) | 输出电压(V) ) | 输出电流(mA) | 输出功率范围 | 驱动方式 | 调光功能 | 封装 | 应用资料 |
|---|---|---|---|---|---|---|---|---|---|
![]() | OC5217 | 5.5~30v | ≤Vi-1.0V | ≤0.8A | ≤10W | 内置MOS | PWM调光/线性调光 | SOT23-5 | 产品详情 |
?"http://m.o0kh.cn/post/jiangyahengliuxinpian/4OV6QGq51AL8.html" >OC5217。

LED驱动芯片的参数:
工作电压:5.5V-30V宽电压范围
最大输出电流可达800mA
兼容PWM调光和模拟调光
内置过温过冲等?;?/p>
OC5217采用的是SOT23-5封装,引脚顺序如图所示,兼容市面上同类产品。

OC5217的优势:
具有优异的负载调整率和线性调整率
采用滞环控制,无需环路补偿,方便设计使用
电流精度低于±5%
低压差使用时无过冲,安全可靠
具有较高的性能和价格优势
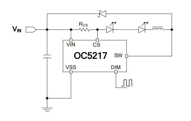
OC5217的典型应用电路如图所示:






