开发方案IC芯片规格参数
| 封装图 | 型号 | 输入电压范围 | 输出电压范围 | 输入电流范围 | 输出功率范围 | 驱动方式 | 工作模式/频率 | 电流采样方式 | 调光功能 | 封装 | 应用资料 |
|---|---|---|---|---|---|---|---|---|---|---|---|
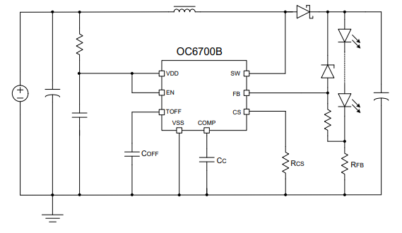
![]() | OC6700B | 2.6~60V | ≥Vi+1V | ≤2A | ≤20W | 内置MOS | 固定Toff/频率可调 | 平均电流采样 | EN使能/FB调光 | ESOP8 | 产品详情 |
| 封装图 | 型号 | 输入电压范围 | 输出电压范围 | 输入电流范围 | 输出功率范围 | 驱动方式 | 工作模式/频率 | 电流采样方式 | 调光功能 | 封装 | 应用资料 |
|---|---|---|---|---|---|---|---|---|---|---|---|
![]() | OC6701B | 2.6~100V | ≥Vi+1V | ≤6A | ≤60W | 外置MOS | 固定Toff/频率可调 | 平均电流采样 | EN使能/FB调光 | SOP8 | 产品详情 |
?"http://m.o0kh.cn/post/shengyahengliuxinpian/p4XgQplQMWVL.html" >OC6700B系列产品,特点:外置mos(OC6701B)和内置mos(OC6700B)管脚可做兼容,方便工程设计。
输入电压范围宽,最高达2.5-100v,适合单节锂电,多节锂电以及适配器供电等多种场合,并能承受电压大幅波动带来的冲击。带载能力强,根据客户的需求,外置mos可以驱动最高60w的LED。OC6701B根据具体的应用,还可以调整外部电路做升压,升降压的恒流应用。
OC6700B和OC6701B都采用SOP8封装,易于生产贴片。


芯片特点
宽电压输入范围2.5-60V(OC6700B),2.5-100V(OC6701B)
恒流精度高,负载调整率和线性调整率高达2%
效率高达95%
软启动,智能过温保护功能






