灯丝灯、球泡灯、筒灯中高温过?;すδ艿?a href=http://m.o0kh.cn/post/xianxinghengliuchanpinxilie.html target="_blank">高压线性恒流芯片原理
在灯丝灯、球泡灯和筒灯等照明应用中,使用具备高温过保护功能的高压线性恒流芯片有助于确保设备的安全性和可靠性。以下是这类芯片的工作原理:
输入电源供应: 这些芯片的输入端连接到电源,通常是高压电源,用于点亮灯泡。输入电压可以是交流(AC)或直流(DC)电压。
高压电源降压: 首先,输入的高压电源可能需要降压以适应芯片的工作需求。这可能通过整流和降压变换器等电路实现。

恒流控制: 芯片内部包含了恒流控制电路,它会监测输出电流并调整芯片的工作状态,以维持稳定的输出电流。
温度传感器: 芯片配备了温度传感器,用于实时监测芯片温度。传感器可以位于芯片表面或附近的敏感区域。
过温?;ごシⅲ?当温度传感器检测到芯片温度超过预设的安全阈值时,芯片会触发过温?;せ啤?/p>
降低输出电流: 为了防止过热损坏,过温?;せ苹峤档褪涑龅缌?,降低芯片的热负荷。
关闭输出: 如果温度继续上升,芯片可能会选择关闭输出,暂时中断电源供应,直到温度回落到安全范围。
温度恢复: 一旦温度降低到安全水平,芯片会恢复正常工作状态,重新提供恒流输出。
反馈机制: 芯片通过实时监测输出电流和温度,采取恰当的反馈机制来调整开关状态,以保持稳定的电流输出。
总的来说,这类高压线性恒流芯片通过实时监测温度并调整输出电流,确保照明设备在高温环境下的安全运行。一旦温度超出安全范围,芯片会通过降低输出电流或关闭输出来防止设备过热。这种过温?;せ朴兄谘映ど璞甘倜⑷繁S没У陌踩?。
灯丝灯、球泡灯、筒灯中高温过?;すδ艿母哐瓜咝院懔餍酒氐?/strong>
在灯丝灯、球泡灯和筒灯等照明应用中,使用具备高温过?;すδ艿母哐瓜咝院懔餍酒梢栽銮坎返陌踩院涂煽啃?。以下是这类芯片在这些应用中可能具备的特点:
高温稳定性: 这类芯片特别适合在高温环境中工作,具有出色的高温稳定性,以确保芯片在热环境下的可靠性。
温度传感器: 芯片通常集成了温度传感器,能够实时监测芯片温度。一旦温度超过安全范围,芯片会采取相应的措施。
过温保护: 当芯片监测到温度达到或超过设定的临界值时,会自动降低输出电流或关闭输出,以防止过热损坏。
恒流输出: 这类芯片设计用于提供恒定的输出电流,确保照明设备的稳定亮度。即使输入电压波动,输出电流也会保持不变。
高压输入: 照明设备通常需要高电压来点亮灯泡,因此这类芯片需要支持高压输入,以适应应用需求。
电流稳定性: 芯片能够在变化的输入电压和负载条件下保持恒定的输出电流,确保照明效果稳定。
短路保护: 如果出现输出短路情况,芯片会自动降低输出电流或关闭输出,以避免损坏设备。
过压?;ぃ?一些芯片可能还具备过压?;すδ?,防止输入电压超出安全范围。
低噪音: 对于照明应用来说,低噪音非常重要,以避免影响用户体验。这些芯片可能采取措施减少输出电流的纹波和噪声。
反馈机制: 芯片配备了反馈机制,能够实时监测和调整输出电流,以保持恒流输出。
总的来说,高温过保护功能的高压线性恒流芯片在灯丝灯、球泡灯和筒灯等照明应用中发挥关键作用,确保照明设备在高温和变化的工作条件下能够稳定、安全地工作。
高压线性恒流芯片SM1082G芯片介绍
SM1082G是一款可应用于灯丝灯、球泡灯、筒灯灯电器设备中的高温过?;じ哐瓜咝院懔餍酒眯酒褂帽舅咀ɡ暮懔魃瓒ê涂刂萍际?,输出电流由外接Rext电阻设置,且输出电流不随芯片OUT端口电压而变化,具有较好的恒流性能。 芯片具有过温调节功能,当芯片温度达到过温调节点时,输出电流逐渐下降,起到?;ば酒墓δ?,提高应用可靠性。系统结构简单,外围元件极少,方案成本低。
高压线性恒流芯片SM1082G芯片特征:
输入电压: 120Vac/220Vac
支持可控硅调光应用电路
具有过温调节功能
芯片可与LED共用PCB板
线路简单、成本低廉
封装形式:ESOP8、SOT89-3
高压线性恒流芯片SM1082G芯片管脚图:

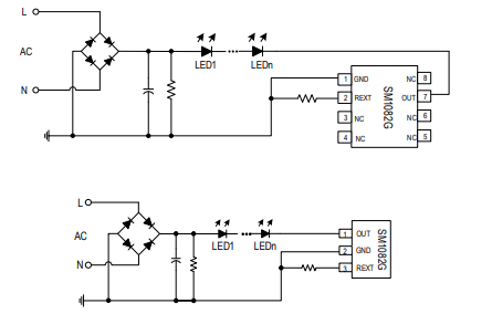
高压线性恒流芯片SM1082G芯片应用电路图:

更多应用于灯丝灯、球泡灯、筒灯中具备高温过?;すδ艿母哐瓜咝院懔餍酒萍鲂秃牛?/strong>
| 型号(封装) | 通道数 | 耐压 | 最大输出电流 | 电流波动范围 | 最大输出功率 | 功率因素 | 工作温度 | 应用领域 | 特征 |
| SM1082G(ESOP8) | 1 | 500V | 90mA | ±6% | 12W | >0.5 | 145℃ | 灯丝灯、球泡灯、筒灯 | 高过温?;?/span> |
| SM1082G(SOT89-3) | 1 | 500V | 90mA | ±6% | 9W | >0.5 | 145℃ | 灯丝灯、球泡灯、筒灯 | 高过温保护 |
| SM2082EGS[S](ESOP8) | 1 | 500V | 90mA | ±6% | 12W | >0.5 | 145℃ | 灯丝灯、球泡灯、筒灯 | 高过温?;?/span> |
| SM2082G[S](SOT89-3) | 1 | 500V | 90mA | ±6% | 9W | >0.5 | 145℃ | 灯丝灯、球泡灯、筒灯 | 高过温?;?/span> |
| SM2082EGS(ESOP8) | 1 | 500V | 100mA | ±4% | 12W | >0.5 | 145℃ | 灯丝灯、球泡灯、筒灯 | 高过温?;?/span> |
| SM2082G[H](TO252-2 ) | 1 | 500V | 120mA | ±4% | 16W | >0.5 | 145℃ | 灯丝灯、球泡灯、筒灯 | 高过温?;?/span> |




