51茶楼论坛网,万花楼qm论坛,苏州花千坊品茶论坛,凤凰楼信息免费茶楼

YX805F 太阳能LED草坪灯芯片海报图片

行业资讯

关注IC芯片行业资讯,掌握最新IC芯片行业前沿技术,国内外IC品牌新品上市,IC新品应用研发方案。

  随着科技的迅猛发展,智能家居已经成为人们生活中的一部分。其中,照明领域的智能化改造尤为引人注目。近年来,北美线性可控硅调光芯片在智能照明领域崭露头角,其卓越的性能和令人瞩目的特点,为我们展示了未来智能照明的可能性。

  北美线性可控硅调光芯片,作为一种新型的照明技术,以其出色的调光能力和可靠性而备受瞩目。它能够根据用户需求实现灯光的无级调节,不仅能够满足不同场景的照明需求,还能够节省能源。在传统照明产品中,调光往往需要使用额外的调光设备,而北美线性可控硅调光芯片则将这一功能内置于芯片中,减少了额外的成本和复杂度。

  北美线性可控硅调光芯片是一种电子元件,用于实现灯具的可调光功能。它通常用于与标准的Triac(双向可控硅)调光开关或调光系统配合使用,以允许用户调整灯光的亮度水平。以下是北美线性可控硅调光芯片的一些特点:

  Triac调光技术:这种调光芯片通常使用Triac调光技术,Triac是一种双向可控硅开关,用于控制交流电源中的电流。它能够在每个半个电源周期内将电流截断,从而实现灯光的调光功能。

  兼容性:这些芯片通常设计成与北美市场上常见的Triac调光开关和调光系统兼容,因此可以广泛应用于各种照明设备中。

  平滑调光:北美线性可控硅调光芯片提供平滑和连续的调光性能,用户可以无缝地调整灯光的亮度,而不会出现明显的跳跃或闪烁。

  亮度范围:这些芯片通常支持广泛的亮度范围,从全亮到最低亮度之间的调整,以适应不同的照明需求。

  精确度:它们通常具有高精度,能够实现精确的亮度控制,以满足用户对照明的精确要求。

  电磁兼容性:一些北美线性可控硅调光芯片具有电磁兼容性设计,以减少对其他电子设备的电磁干扰。

  能源效率:一些芯片具有能源效率优化功能,可以在降低亮度时减少电能消耗,有助于节省能源并延长照明设备的寿命。

  可靠性和耐久性:这些芯片通常具有高可靠性和长寿命,以满足照明设备的持久性需求。

  多应用性:北美线性可控硅调光芯片广泛应用于家庭照明、商业照明、工业照明和公共照明等各种场景,适用于各种类型的灯具和灯泡。

  北美线性可控硅调光芯片的功能

  可调光能力:北美线性可控硅调光芯片的主要功能是实现可调光,允许用户根据需要调整灯光的亮度。这使得用户可以根据不同的场景和需求来定制照明水平,从全亮到最低亮度之间连续调整。

  平滑调光:这些芯片提供平滑和连续的调光性能,确保在调整亮度时没有明显的跳跃或闪烁,创造出舒适的照明体验。

  亮度精度:它们通常具有高亮度精度,可以精确控制灯光的亮度水平,以满足用户对照明的精确要求。

  兼容性:北美线性可控硅调光芯片通常与标准的Triac(双向可控硅)调光开关和调光系统兼容,因此可以广泛应用于各种照明设备中。

  电磁兼容性:一些芯片具有电磁兼容性设计,以减少对其他电子设备的电磁干扰,确保调光操作不会干扰其他设备的正常运行。

  能源效率:一些芯片具有能源效率优化功能,可以在降低亮度时降低电能消耗,有助于节省能源并延长照明设备的寿命。

  可靠性和耐久性:这些芯片通常具有高可靠性和长寿命,以满足照明设备的持久性需求。

  除了调光功能,北美线性可控硅调光芯片还具备出色的兼容性。它与常见的照明设备兼容性强,能够与LED灯具、荧光灯等多种照明设备完美匹配。无论是家庭照明、商业照明还是城市照明,都能够通过北美线性可控硅调光芯片实现智能化升级。

  在智能照明领域,北美线性可控硅调光芯片的应用潜力巨大。首先,它为用户带来了更加舒适和个性化的照明体验。通过智能控制系统,用户可以根据自己的需求来调节灯光的亮度、色温等参数,实现家居环境的个性化定制。其次,北美线性可控硅调光芯片还具备智能联动功能。它可以与其他智能设备进行联动,实现人体感应、光线感应等智能控制,为用户带来更加智能化的照明体验。

  在北美线性可控硅调光芯片的背后,是研发人员的辛勤努力和技术突破。近年来,北美科技公司在照明领域不断进行研究和创新,致力于提升调光芯片的性能和可靠性。他们与LED芯片制造商紧密合作,通过共同的努力,成功实现了北美线性可控硅调光芯片的研发和应用。

  展望未来,北美线性可控硅调光芯片有望成为智能照明的主流技术。随着智能家居市场的不断扩大和智能化水平的提升,人们对智能照明的需求也将愈发旺盛。北美线性可控硅调光芯片以其卓越的性能和广阔的应用前景,将为智能照明领域开启崭新的时代。

  北美线性可控硅调光芯片SM2196EM介绍:

  SM2196EM是一款高效带可控硅检测、线网电压补偿的双通道LED线性恒流控制芯片。通过检测VT端口电压控制输出电流,通过检测TRIAC端口电压控制泄放电流,从而使得在无可控硅接入时,关闭TRIAC端口,在有可控硅接入时,正??鬞RIAC端口。

  北美线性可控硅调光芯片SM2196EM特征:

  本司专利的恒流控制技术

  a)OUT端口输出电流外置可调,最大电流可达280mA

  b)TRIAC端口输出电流外置可调,最大电流可达 50mA

  c)芯片间输出电流偏差<土5%

  输入电压: 120Vac

  内直线网电压补偿

  内置可控硅在线检测

  支持可控壁调光应用

  具有过温调节功能

  芯片可与LED共用PCB板

  封装形式:ESOP8

  北美线性可控硅调光芯片SM2196EM应用领域:

  灯丝灯,LED 球泡灯

  筒灯

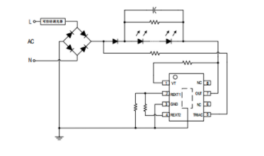
  北美线性可控硅调光芯片SM2196EM管脚图

  北美线性可控硅调光芯片SM2196EM应用电路图

  更多热门北美线性可控硅调光芯片产品推荐

型号(封装)通道数耐压最大输出电流电流波动范围最大输出功率功率因素温度应用领域特征
SM2196EM(ESOP8 2 500V 280mA/50mA ±5% 灯丝灯:5W 球泡灯:7W0.7145灯丝灯、球泡灯北美可控硅调光
SM2196EJ(ESOP8 2 500V 380mA/50mA±5% 灯丝灯:7W 球泡灯:10W0.7145灯丝灯、球泡灯北美可控硅调光
SM2196KF[J](ESOP8 2 500V 350mA/50mA±5% 灯丝灯:9W 球泡灯:13W 0.7145灯丝灯、球泡灯北美可控硅调光
SM2196EHK(ESOP8 2 500V 380mA/50mA±5% 9W 0.7145灯丝灯、球泡灯北美可控硅调光


有用 (491)

评论列表 共有 0 条评论

暂无评论