1024级灰度高压线性智能照明芯片,作为照明行业的新宠儿,其独特的设计和功能为整个照明系统带来了巨大的变革。首先,它具备了1024级的灰度级别,这远远超过了传统照明芯片的常规标准。这意味着,在调节亮度时,这款芯片能够提供更为精细的控制,使得照明效果更加符合人们的需求。
其次,高压线性智能照明芯片的出现,彻底打破了传统照明系统中存在的局限性。传统的照明系统需要使用传输线来进行信号的传递,而高压线性智能照明芯片的设计,既省去了传输线的成本,又避免了传输信号时可能出现的功率损耗。这不仅大大提高了系统的稳定性和可靠性,还节省了用户的投资成本和使用成本。
更为重要的是,该芯片具备智能控制的能力。通过与智能照明系统的互联,这款芯片能够感知环境的光线水平,并根据实际需要自动调节亮度。无论是在家庭、办公室还是公共场所,这款芯片都能实现精确照明控制,为用户提供更为舒适、节能、环保的照明体验。

在实际应用中,1024级灰度高压线性智能照明芯片已经取得了显著的成就。无论是商业照明、道路照明还是景观照明,该芯片都能够为用户提供精确而优质的照明服务。尤其是在大型景观照明工程中,其卓越的灵活性和高效性更是受到了业界的广泛认可。
筒灯1024级灰度高压线性智能照明芯片特点
1024级灰度高压线性智能照明芯片特点
"1024级灰度高压线性智能照明芯片" 高压线性智能照明芯片具有的特点。请注意,具体的产品特性可能会因制造商和产品型号而异,以下是一些可能的特点:
高分辨率灰度控制: 1024级灰度表示该芯片可以实现非常精细的亮度调节,允许灯光在不同亮度水平之间平滑过渡,从而提供更加自然的照明效果。
高压输入: 这种芯片可能设计用于高电压输入,这意味着它可以适应高电压电源,适用于一些需要高电压驱动的应用,比如户外照明或者特殊照明需求。
智能控制功能: 智能芯片通常具备各种控制功能,例如可以接受外部信号或通过内置传感器来自动调整照明亮度或颜色温度。
通信接口: 这些芯片可能配备各种通信接口,例如I2C、SPI、UART等,以便与其他系统或者控制器进行通信和集成。
热管理: 高亮度LED照明通常会产生较多的热量,因此这些芯片可能包括热管理功能,如过热保护和热降频,以确保长期稳定运行。
节能功能: 一些智能芯片可能具有节能功能,例如能够根据光线环境自动调整亮度,从而降低能源消耗。
多通道控制: 这些芯片可能支持多个LED通道,以控制不同颜色的LED灯,从而实现彩色照明或者调整色温。
保护功能: 芯片通?;岚ǜ髦直;すδ?,如过电流保护、过压?;ず投搪繁;ぃ匀繁ED和芯片的安全运行。
可编程性: 这些芯片可能具备可编程功能,以便用户根据特定需求自定义照明效果。
高可靠性: 对于照明应用来说,高可靠性至关重要,因此这些芯片通?;峋细竦牟馐院椭柿靠刂?,以确保其长期稳定运行。
综上所述,1024级灰度高压线性智能照明芯片的出现,为照明技术的发展带来了较大性的影响。其独特的设计和功能,不仅提升了照明系统的性能,更为用户带来了更好的使用体验。相信在不久的将来,这款芯片将成为智能照明行业的标志,引领着未来照明技术的发展。
1024级灰度高压线性智能照明芯片SM2182E型号介绍
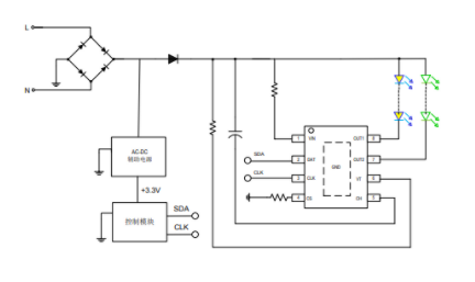
SM2182E是一款两通道智能调光、无频闪、可满足新ERP标准的LED线性恒流控制芯片,适用于驱动小功率LED灯具。 SM2182E具备2个独立高压输出端口,芯片内部集成DA 功能,具备IIC协议输入端口,可接收MCU输出的控制信号调整每个端口的电流变化,输出电流无频闪,同时SM2182E集成了输入线电压补偿功能,满足欧洲最新ERP标准。
1024级灰度高压线性智能照明芯片SM2182E型号特征
本司专利的智能调光控制技术
OUT1、OUT2端口最大电流可达80mA,耐压500V
2个0UT端口可同时开启
芯片间输出电流偏差《土4%
输入电压: 120Vac/220Wac
无频闪、可满足新ERP标准要求
集成高压启动供电
类IIC协议信号输入
待机电流<80uA
最大电流增益bit位可调整
单通道独立1024级灰度调节
最大电流程序设定,无需外置REXT电阳
具有过温调节功能
支持蓝牙、WIFI、2.4G、zigbee等智能模块
封装形式: ESOP8
1024级灰度高压线性智能照明芯片SM2182E型号应用领域
LED 球泡灯
LED 筒灯、LED吸顶灯
其它 LED 照明
1024级灰度高压线性智能照明芯片SM2182E型号管脚图

1024级灰度高压线性智能照明芯片SM2182E型号应用电路图

更多1024级灰度高压线性智能照明芯片推荐
| 型号(封装) | 通道数 | 控制模式 | 输出类型 | 耐压 | 最大输出电流 | 电流波动范围 | 最大输出功率 | 功率因素 | 应用领域(特征) |
| SM2182E(ESOP8 ) | 2 | IIC | 模拟 | 500V | 80mA/80mA | ±5% | 10W | >0.7 | 球泡灯、筒灯(新ERP认证 1024级灰度) |
| SM2185N(QFN12) | 5 | IIC | 模拟 | 500V | 64mA/64mA/64mA /80mA/80mA | ±5% | 10W | >0.7 | 球泡灯、筒灯(新ERP认证 1024级灰度) |




