待机电源(Standby Power Supply)是在电网正常供电时将电能转化为适用于设备待机运行的电能的设备。AC-DC降压型(PSR,Primary-Side Regulation)驱动芯片在待机电源中起到重要作用,其特点主要涉及以下方面:
主边调节: PSR驱动芯片采用主边调节方式,即在变压器的主边(输入侧)实现电压调节。这样可以减少元件的数量,降低成本,并且简化电路结构。
高集成度: 待机电源需要在有限的空间内实现高效的电能转换和控制。PSR驱动芯片通常具有高集成度,整合了多种功能,如PWM控制、反馈调节等。
低功耗: 待机电源的目标是在待机状态下保持低功耗。PSR驱动芯片需要具备低功耗的设计,以减少待机状态下的能耗。
EMI抑制: 电磁干扰(EMI)是一个重要考虑因素,特别是待机电源需要满足低EMI要求。PSR驱动芯片需要具备EMI抑制能力,以减少电磁干扰的产生。
快速响应时间: 待机电源需要能够迅速响应设备的开关操作,从待机到工作状态的切换需要快速完成。PSR驱动芯片需要实现快速的电能转换和响应时间。
过流保护: 待机电源需要具备过流?;すδ埽苑乐沟缏饭厮鸹?。PSR驱动芯片通常会集成过流?;さ缏罚;さ缭词逝淦骱土由璞傅陌踩?。
过压保护: PSR驱动芯片可能还会包括过压?;すδ埽员苊馐涑龅缪钩霭踩段?。
温度管理: 在工作过程中,PSR驱动芯片可能会产生一定的热量。因此,芯片需要设计合理的热管理措施,确保芯片温度在安全范围内。
节能功能: 一些PSR驱动芯片可能会支持节能模式,通过调整电能转换和控制策略来减少能耗。
可靠性和稳定性: 待机电源需要具备高稳定性和可靠性,因此PSR驱动芯片的设计需要经过严格的测试和验证。

综上所述,待机电源AC-DC降压型(PSR)驱动芯片在电源转换、控制和保护方面具有一系列特点,以确保待机电源在不同工作状态下能够提供高效、稳定、安全的电源供应。
待机电源AC-DC降压型(PSR)驱动芯片在电源适配器的设计中扮演着关键的角色,其作用涉及以下方面:
电能转换: 待机电源的主要任务是将交流电能转换为适用于设备待机运行的直流电能。PSR驱动芯片负责通过主边调节方式,将输入的高电压交流电源转换为适合设备待机运行的低压直流电源。
电压调节和稳定: PSR驱动芯片通过对主边的调节,实现对输出电压的精确控制。这确保了设备在待机状态下获得稳定的电源供应,避免电压波动对设备造成损害。
低功耗: 待机电源的核心目标之一是在待机状态下实现低功耗。PSR驱动芯片需要在转换和控制过程中尽可能减少能量损耗,以确保待机电源的能效。
EMI抑制: 电磁干扰(EMI)是一个重要的考虑因素,特别是在待机电源的设计中。PSR驱动芯片需要通过合适的设计和控制,降低EMI的产生,以满足电磁兼容性要求。
快速响应时间: 待机电源需要能够迅速切换到工作状态,以响应设备的操作。PSR驱动芯片需要实现快速的响应时间,以确保从待机到工作状态的平稳切换。
过流和过压?;ぃ? PSR驱动芯片通常会集成过流?;ず凸贡;すδ?,监测输出电流和电压。一旦检测到过流或过压情况,驱动芯片会触发?;せ?,以防止电路损坏和保障设备安全。
节能功能: 一些PSR驱动芯片可能会支持节能模式,根据负载需求调整电能转换策略,以减少待机能耗。
温度管理: 在电能转换过程中,PSR驱动芯片可能会产生热量。因此,芯片需要设计适当的散热和温度管理措施,以确保芯片在安全温度范围内工作。
稳定性和可靠性: PSR驱动芯片需要具备高稳定性和可靠性,以确保待机电源在不同工作条件下能够稳定运行。
综上所述,待机电源AC-DC降压型(PSR)驱动芯片在电源适配器中起到关键作用,确保待机电源能够提供稳定、高效、安全的电源供应,在待机状态下保持低功耗并满足电磁兼容性要求。
AC-DC降压型(PSR)驱动芯片系列SM7503P介绍
SM7503P是一款应用于电源适配器和待机电源中的一种AC-DC降压型(PSR)驱动芯片使用于离线式、小功率原边反馈控制功率开关,在全电压输入范围内实现高精度恒压/恒流输出,精度小于±3%,系统节省了光耦和TL431等元件,降低成本。
AC-DC降压型(PSR)驱动芯片SM7503P特征:
输入电压: 85Vac 265Vac
待机功耗小于120mw@220Vac
全电压范围内,恒压精度<土3%,"
恒流精度<士3%
集成高压启动电路
集成高压功率开关
原边反馈控制技术可使系统节省光耦、431等元件
内置原边绕组感量补偿
内置输出线压降补偿
内置前沿消隐电路(LEB)
逐周期峰值电流比较
内置HVDD欠压?;?、HVDD过压保护及HVDD电压嵌位等功能
封装形式: SOP8
AC-DC降压型(PSR)驱动芯片SM7503P型号应用领域
LED 照明驱动
小功率充电器、电源适配器
电脑、电视等产品的辅助电源或
待机电源
AC-DC降压型(PSR)驱动芯片SM7503P管脚图

AC-DC降压型(PSR)驱动芯片SM7503P输出功率表
| 输入电压 | 85Va0-265Vac | 180Vac-265Vac |
| 输出功率 | 3W | 5W |
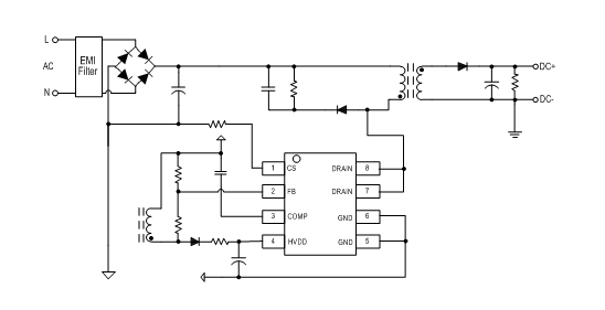
AC-DC降压型(PSR)驱动芯片SM7503P应用电路图

更多热门AC-DC降压型(PSR)驱动芯片推荐:
| 型号(封装形式) | 拓扑结构 | 恒流/恒压 | 输出功率 | 待机功耗 | 驱动方式(电压) | 电池 | 最大频率 | 模式 | 应用领域 |
| SM7205P(SOP8 ) | PSR | CV | 5W | <120mW | Inside(650V) | ±3% | 98KHz | PFM | 适配器、待机电源 |
| SM7205(DIP8 ) | PSR | CV | 7W | <120mW | Inside(650V) | ±3% | 98KHz | PFM | 适配器、待机电源 |
| SM7503P(SOP8 ) | PSR | CV+CC | 3W | <120mW | Inside(650V) | ±3% | 63KHz | PFM | 适配器、待机电源 |
| SM7505P(SOP8 ) | PSR | CV+CC | 5W | <120mW | Inside(650V) | ±3% | 63KHz | PFM | 适配器、待机电源 |




