充电器AC-DC降压型(PSR)驱动芯片特点
充电器和LED照明AC-DC降压型(PSR)驱动芯片都是电子设备中常见的部件,用于将交流电源转换为直流电源以供不同类型的设备使用。以下是它们各自的特点:
充电器特点:
输入电压适应性:充电器通常需要适应不同范围的输入电压,例如100V至240V的交流电源。因此,充电器需要具有宽输入电压范围的特点,以确保在不同地区和电网条件下都能正常工作。
输出稳定性:充电器需要提供稳定的输出电压和电流,以确保被充电设备的安全充电。这通常需要采用反馈回路来控制输出。
充电保护:为了防止过电流、过电压、过温等问题,充电器通常内置有?;さ缏罚匀繁3涞绻讨猩璞负陀没У陌踩?。
快充支持:一些充电器支持快速充电技术,可以在短时间内为设备充电,提高用户的便利性。
尺寸和效率:随着移动设备的普及,充电器需要越来越小巧,同时也需要高效率,以减少能源损耗。

LED照明AC-DC降压型(PSR)驱动芯片特点:
低能耗:LED照明驱动芯片需要具有高效率,以最小化电能损耗。PSR技术(Primary-Side Regulation,主边调节)可以实现在主边(输入侧)进行电压调节,减少了传统反馈控制所需的二次侧元件,有助于提高效率。
小尺寸:LED照明通常需要嵌入在照明装置内部,因此驱动芯片需要小巧的尺寸,以便集成在紧凑的照明设计中。
恒流输出:LED的亮度通常由驱动电流决定,因此LED驱动芯片需要能够提供稳定的恒流输出,以确保LED的稳定亮度和寿命。
调光支持:许多LED照明应用需要支持调光功能,因此驱动芯片可能需要集成调光控制电路,以便用户可以根据需要调整灯光亮度。
温度管理:LED的性能与温度密切相关,驱动芯片通常需要能够监测温度并在必要时进行热?;ぃ苑乐构人鸹?。
EMI抑制:LED驱动芯片需要具有电磁干扰(EMI)抑制功能,以满足电磁兼容性要求,避免对其他设备造成干扰。
总之,充电器和LED照明AC-DC降压型(PSR)驱动芯片在设计和功能上有一些相似之处,例如高效率、小尺寸和稳定输出等。然而,它们也根据应用的不同有着一些特定的特点和要求。
AC-DC降压型(PSR)驱动芯片在充电器与LED照明中的作用
AC-DC降压型(Primary-Side Regulation,PSR)驱动芯片在充电器和LED照明中都具有重要的作用,尤其是在提高效率、减小尺寸和简化设计方面。
在充电器中的作用:
高效转换: 充电器通常需要将交流电源转换为适合充电设备的直流电源。PSR驱动芯片通过在主边(输入侧)对电压进行调节,实现了高效的能量转换。这种方法减少了在二次侧(输出侧)需要使用的反馈元件,从而降低了能耗。
小尺寸设计: PSR驱动芯片允许在主边实现反馈控制,从而减少了在输出侧所需的元件数量。这样可以实现更紧凑的充电器设计,适用于需要小尺寸的应用,如移动充电器。
适应性: PSR驱动芯片可以在一定范围内适应不同的输入电压,使充电器具有更大的输入电压适应性,适用于不同国家和地区的电网标准。
在LED照明中的作用:
高效照明: LED照明需要将交流电源转换为适合LED的直流电流。PSR驱动芯片在主边实现反馈调节,有效地降低了转换过程中的能量损耗,从而提高了LED照明的效率。
恒流输出: LED的亮度通常由驱动电流决定。PSR驱动芯片可以提供稳定的恒流输出,确保LED的亮度稳定,同时也有助于延长LED的寿命。
尺寸和集成度: LED照明通常需要较小的驱动器,以便集成在照明装置内部。PSR驱动芯片的特点使得它们适合在小尺寸的照明设计中使用,有助于实现更紧凑的灯具设计。
调光和控制: 一些LED照明应用需要支持调光功能。PSR驱动芯片可以集成调光控制电路,使得用户可以根据需要调整灯光亮度,提供更灵活的照明解决方案。
总之,AC-DC降压型(PSR)驱动芯片在充电器和LED照明中的作用都是通过提高效率、减小尺寸、提供稳定输出等方式来实现更好的性能和用户体验。它们在电源转换和照明控制方面发挥着关键作用。
AC-DC降压型(PSR)驱动芯片SM7215P型号介绍
SM7215P是一款用于充电器与LED照明等家电中的AC-DC降压型(PSR)驱动芯片该芯片是基于650V高压工艺的、高性能恒压恒流开关电源芯片。其利用原边反馈工作原理,可省去次级光耦、TL431等控制电路。 SM7215P采用自适应峰值调节技术,根据输出功率大小,自动调节原边峰值电流变化,极大地加快了动态响应速度,提供优异的恒压性能。
AC-DC降压型(PSR)驱动芯片SM7215P型号特征:
输入电压: 85Vac 265Vac
满足六级能效
快速动态响应
具有恒流、恒压功能
高压自启动、快速开机
内置软启动
频率抖动技术
输出线损补偿
内置前沿消隐电路
逐周期电流限制
输出开、短路?;?/p>
集成650V高压功率管
封装形式: SOP8-7
AC-DC降压型(PSR)驱动芯片SM7215P型号应用领域
手机充电器
电源适配器
LED 驱动
AC-DC降压型(PSR)驱动芯片SM7215P型号管脚图

AC-DC降压型(PSR)驱动芯片SM7215P型号输出功率表
| 输入电压 | 输出功率 |
| 85Vac-265Vac | S5W |
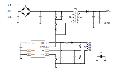
AC-DC降压型(PSR)驱动芯片SM7215P型号典型应用电路图

更多AC-DC降压型(PSR)驱动芯片型号推荐:
| 型号(封装形式) | 拓扑结构 | 恒流/恒压 | 输出功率 | 待机功耗 | 驱动方式(电压) | 电池 | 最大频率 | 模式 | 应用领域 |
| SM7215P(SOP8-7 ) | PSR | CV+CC | 5W | <100mW | Inside(700V ) | ±3% | ADJ | PFM | 充电器、LED照明 |
| SM8212(DIP8) | PSR | CV+CC | 10W | <150mW | Inside(650V) | ±3% | ADJ | PFM | 充电器、LED照明 |
| SM8513(S0P8 S0T23-6 ) | PSR | CV+CC | - | <120mW | External(- ) | ±5% | 63KHz | PFM | 充电器、LED照明 |




