开发方案IC芯片规格参数
| 封装图 | 型号 | 输入电压(V) | 输出电压(V) | 输出电流(mA) | 输出功率范围 | 驱动方式 | 工作模式/频率 | 电流采样方式 | 调光功能 | 封装 | 应用资料 |
|---|---|---|---|---|---|---|---|---|---|---|---|
![]() | OC5501 | 5.5V~36V | ≤Vi-0.8V | ≤5.0A | ≤60w | 外置MOS | 频率可调 | 平均电流采样 | PWM调光/线性调光 | MSOP10 | 产品详情 |
?"text-align: center;">
这些都是传统的灯光系统做不到的,针对庭院景观灯应用方案推荐OC5501,是一款高亮度LED恒流驱动控制器,简单的外围电路设计,极大方便了产品调试安装。

图1 OC5501庭院灯应用框图
OC5501是一款电流检测同步降压型高精度恒流驱动控制器,电路外围简单,设计方便只需通过一个外接电阻就可设定输出电流大小,最大输出电流5A,电流精度±3%。支持PWM调光功能,调光效果都要优于市面上常规的方案。

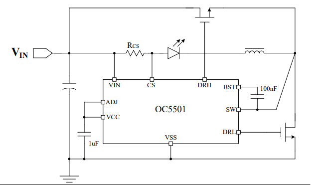
图2 OC5501应用电路图
OC5501相比主流其他的主流方案,内部集成过温保护电路。当芯片达到过温?;さ?,系统立即进入过温?;つJ?,将降低输入电流以提高系统可靠性。
综上所述,OC5501宽输入电压范围,其输入电压范围从5.5V到36V。系统采用电感电流滞环控制方式,对负载瞬变响应的工作频率可达1MHz。非常适合庭院景观灯应用。





