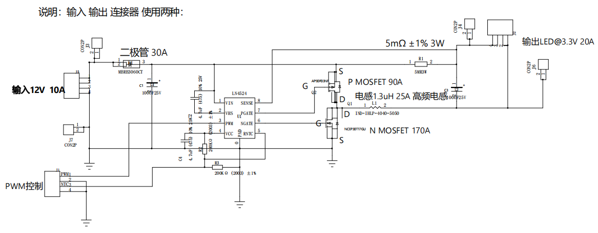
开发方案IC芯片规格参数
| 封装图 | 型号 | 输入电压(V) | 输出电压(V) | 输出电流(mA) | 输出功率范围 | 驱动方式 | 工作模式/频率 | 电流采样方式 | 调光功能 | 封装 | 应用资料 |
|---|---|---|---|---|---|---|---|---|---|---|---|
![]() | LN4524 | 6.5V~65V | ≤20A | ≤80w | 外置MOS | 频率可调 | 峰值电流采样 | PWM调光 | ESOP8 | 产品详情 |
"http://m.o0kh.cn/uploads/20230303/qudong.jpg"/>
外围电路简单,连续工作模式非隔离式恒流 LED 驱动控制芯片。外置 PMOS 和 NMOS 功率管,构成同步降压。

需求电路图

IC选型产品为:LN4524 的 PWM 脚可以用作 LED 开关,同时也可作为PWM 调光控制端。
LN4524 的 RNTC 脚可以外接热敏电阻检测灯板温度,当灯板温度过高时,降低 LED 电流。

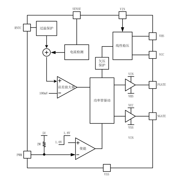
LN4524芯片功能电路图
LN4524芯片特点
宽输入电压范围:6.5V~65V
优异的负载调整率和线性调整率
最高工作频率:1MHz
高压侧电流检测
逐周期过流保护
平均电流工作模式
内置过温?;?/p>
内置过流/短路保护
LN4524芯片原理图






