开发方案IC芯片规格参数
| 封装图 | 型号 | 封装 | Topology | IOUT Precision | IOUT.MAX | HV_MOSFET | BVDSS | Channel | Segment | 应用资料 |
|---|---|---|---|---|---|---|---|---|---|---|
![]() | SM2251KDM | ESOP8 | Linear | <±5% | Inside | 700V | 产品详情 |
| 封装图 | 型号 | 封装 | Topology | IOUT Precision | IOUT.MAX | HV_MOSFET | BVDSS | Channel | Segment | 应用资料 |
|---|---|---|---|---|---|---|---|---|---|---|
![]() | SM2253EKD | ESOP8 | Linear | <±5% | 125mA | Inside | 700V | 1 | 4 | 产品详情 |
这多段线性大功率解决方案,在工业和医疗设备等领域有广泛应用。
该方案配备了高效的功率放大器和线性可调电阻,可实现精准的电压和电流控制。同时,它还具有多重?;せ疲ü?、过载、短路等?;すδ埽芄挥行П;ど璞傅陌踩臀榷ㄔ诵?。
这款解决方案不仅能够提供高稳定性和可靠性的输出电压,而且还具有超强的适应性,可适用于多种高压应用场景。例如,它可以用于医疗设备如医用X射线机,工业设备如高压科学实验室,及其他需要大功率线性调节电压的场合。同时,该方案具有高度集成化、便于控制和管理等优点,易于集成到各种设备和系统中,为用户提供高效而可靠的服务。
| 线性大功率应用的痛点
|
![]() | |
![]() |
700V系列列表
| 段数 | 单段 | 三段 | 四段 | 五段 | ||||||
| 型号 | SM2251KDM SM2251EKD | SM2251DH | SM2251NH | SM2251EKG | SM2253EKD | SM2253EKG | SM2258E | SM2254EKG | SM2255PHG | |
| 封装 | ESOP8 | TO252 | TO252 | ESOP8 | ESOP8 | ESOP8 | ESOP8 | ESOP8 | ESOP16 | |
| 功率(W) | 10 | 12 | 15 | 12 | 10 | 12 | 12 | 12 | 15 | |
| 恒功率 | Y | N | Y | Y | Y | Y | Y | Y | Y | |
| 雷击 | 差模 | 4KV | ||||||||
| 差模 | ||||||||||
无雷击器件差 模 | 650V | 650V | 650V | 650V | 600V | 600V | 600V | 600V | 600V | |
| 谐波 | THD | ● | ● | ● | ● | <30% | <30% | <15% | <20% | <10% |
| 分次谐波 | ● | ● | ● | ● | N | N | Y | N | Y | |
| OTP(表面温度:℃ ) | 105-110 | 105-110 | 105-120 | 105-110 | 105-120 | 105-120 | 105-120 | 105-120 | 105-120 | |
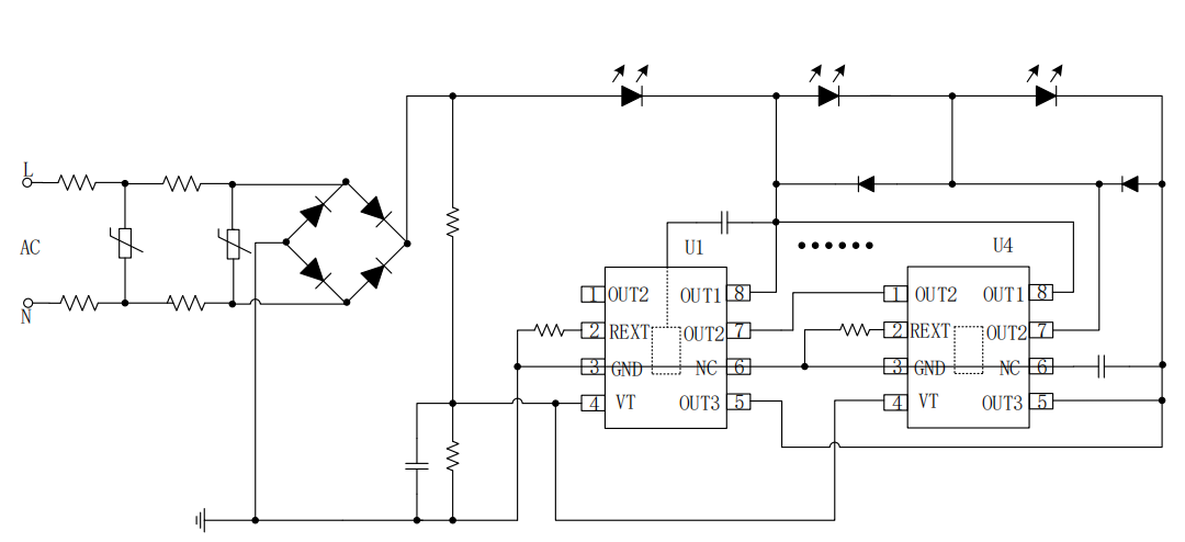
三段正弦波大功率解决方案
集成700V高压MOS,无需任何?;は呗芳纯赏ü?00V雷击测试;
PF>0.95,THD<15%;
满足分次谐波IEC61000-3-2(C级);
走线简洁;
搭配消频闪芯片可实现大功率高PF无频闪;
具备恒功率补偿功能。

SM2258E 50W方案


5段大功率解决方案
| 产品特性 | |
高可靠性 BV 700V 雷击双4KV PASS | PF>0.95 |
单颗芯片功率 15W | 过温保护 具有过温调节功能 |
芯片型号 SM2185N
| 应用类型 | >25W |
| 电流 | 50mA/65mA/80mA /100mA/115mA |
| BV | 700V |
高PF有频闪方案 SM2255PHG

典型应用












