开发方案IC芯片规格参数
| 封装图 | 型号 | 输入电压范围 | 输出电流范围 | 特点 | 封装 | 应用资料 |
|---|---|---|---|---|---|---|
![]() | LN5288_C | 12v,24v | 外置MOS/BJT | 高亮/呼吸闪两种模式功能,VDD 欠压?;ぃ缺;すδ?。 | SOT23-5L,ESOT23-5L | 产品详情 |
方案视频
这款三功能 LED 芯片是一款高性能且功能强大的车尾灯控制器。它支持 12V 和 24V 电压输入,提供常亮、爆闪和并线强制爆闪三种灯光输出模式。此外,它还具有三线双路切灯功能,使得灯光的切换更加流畅自然。
该芯片采用了先进的控制算法,能够实现多种灯光效果的无缝切换,从而提升了行车安全性。常亮模式可以保持车尾灯常亮,确保其他车辆和行人都能够看到您的车辆。爆闪模式可以在发生紧急情况时提供更加明显的警示信号,从而避免潜在的危险。并线强制爆闪模式可以在并线时强制闪烁车尾灯,提醒驾驶员后方车辆的注意,减少交通事故的发生率。
此外,在三线双路切灯模式下,该芯片还可以智能地自动选择最适合当前行驶情况的灯光模式,从而增强了车辆的可见性和驾驶体验。经过严格测试和验证,该芯片具有稳定可靠、易于集成等特点,可以广泛应用于汽车、卡车、摩托车等车辆的车尾灯控制系统中。

方案应用电路图
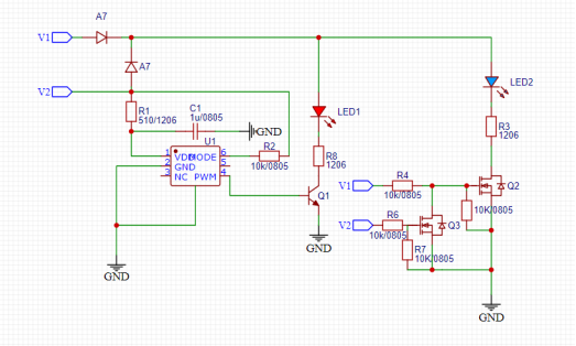
R3,R8限流电阻,负载决定 Q1可使用J3Y Q2 Q3建议使用MOS管

MODE接高的间歇爆闪频率
12V-24V线性LED车尾灯三功能应用方案:
功能一:L1常亮
功能二:L2间歇闪
功能三:L2并线间歇闪或强制并线间歇





