具备65536灰度级别(也称为16位灰度级别)的装饰照明灯DC-DC恒流驱动芯片是一种高精度的照明控制器,通常用于需要极其精细的亮度调节和色彩渐变的装饰照明应用。以下是该芯片可能具备的一些特征和功能:
高精度的亮度调节:这种芯片可以以非常高的精度调整光源的亮度,使其能够呈现出平滑的亮度变化,适用于要求极致的照明效果。
65536级灰度级别:芯片支持65536个不同的亮度级别,这意味着它可以生成非常平滑和精细的亮度渐变,有助于创造出各种视觉效果。
RGB颜色控制:除了亮度控制,一些芯片还支持RGB颜色控制,使用户能够调整灯光的颜色,从而实现多彩的装饰效果。
PWM调光技术:通常,这些芯片使用PWM调光技术来实现亮度和颜色的控制。它们能够以高频率开关LED或其他光源,以模拟不同亮度级别。
控制接口:通常,这种芯片具有多种控制接口,例如SPI(串行外设接口)或I2C(双线串行总线接口),以便与微控制器或其他控制设备连接。
温度和电流?;ぃ阂恍┬酒咕弑腹露群凸缌鞅;すδ埽匀繁P酒凸庠吹陌踩诵?。
集成电源管理:芯片通常具有集成的DC-DC电源管理电路,以提供所需的电源稳定性和效率。
可编程性:这些芯片通常支持用户定制设置,以满足不同应用需求。
这种类型的芯片常常用于室内和室外装饰照明,如建筑物外立面、景观照明、舞台灯光和LED显示屏等应用中,以实现高度个性化和精细的照明效果。其高级控制功能和精确性使其成为装饰照明领域的重要组件。

装饰照明灯DC-DC恒流驱动芯片种类有哪些
装饰照明灯DC-DC恒流驱动芯片种类繁多,它们根据功能和应用的不同可以分成多个类别。以下是一些常见的装饰照明灯DC-DC恒流驱动芯片的种类:
RGB LED控制芯片:这些芯片用于控制RGB LED灯,使用户能够调整颜色和亮度以实现多彩的装饰效果。
LED驱动器芯片:LED驱动器芯片用于控制和驱动单色LED或白光LED。它们通常支持PWM调光和恒流输出。
DALI(数字地址化照明接口)控制芯片:DALI控制芯片用于连接到DALI照明系统,允许用户通过数字信号远程控制装饰灯光。
DMX控制芯片:DMX控制芯片用于连接到DMX控制器,以实现在舞台和娱乐场景中的动态照明效果。
智能照明控制芯片:这些芯片通常与智能家居系统集成,支持无线通信协议如Zigbee或Wi-Fi,以实现远程控制和自动化功能。
高精度PWM控制芯片:这些芯片具有高精度的PWM控制,支持更多的灰度级别,可用于实现非常平滑的亮度渐变。
低功耗照明驱动芯片:用于需要节能的装饰照明应用,这些芯片通常具有低功耗设计,适用于电池供电装置或需要长时间运行的场合。
户外照明控制芯片:特别设计用于户外环境的装饰照明,具有防水、耐高温等特性。
LED矩阵控制芯片:用于控制LED矩阵的芯片,可以实现动画和图像的显示。
光传感器和调光芯片:这些芯片集成了光传感器,可以根据环境光水平自动调整装饰灯光的亮度。
这只是一些常见的装饰照明灯DC-DC恒流驱动芯片的种类。市场上还有许多其他定制和特殊用途的芯片,可以根据具体的应用需求选择合适的类型。
装饰照明灯DC-DC恒流驱动芯片应用领域
装饰照明灯DC-DC恒流驱动芯片在各种应用领域中都具有广泛的用途,其主要应用领域包括但不限于以下几个方面:
建筑装饰照明:这是最常见的应用之一。DC-DC恒流驱动芯片用于控制和驱动室内和室外建筑装饰灯,如墙壁照明、立柱灯、景观照明等,以创造各种视觉效果,提高建筑的美感。
舞台照明:在舞台表演、音乐会、剧院和其他娱乐场合中,这些芯片用于控制舞台灯光,以实现动态的灯光效果、颜色变换和亮度调节,以配合演出。
商业展览和展示:这些芯片被广泛用于商业展览和展示,如展览馆、商店橱窗、博物馆和展览展位。它们可以增强展示物品的吸引力,吸引观众的注意力。
景观照明:在户外公共空间、公园、庭院和景点的景观照明中,DC-DC恒流驱动芯片用于照亮景观元素,如喷泉、雕塑、树木和建筑。
车辆照明:在汽车、摩托车和自行车等交通工具上,这些芯片用于控制车灯、车内照明和车辆装饰灯,提供安全性和美观性。
室内照明:除了装饰用途,这些芯片还可以用于室内照明,如商业建筑、酒店、餐厅和住宅,以改善室内环境的照明效果和氛围。
节日和庆典照明:在节日、庆典和特殊活动中,这些芯片被用于创建临时装饰灯光,如圣诞树灯、节日灯笼和烟花照明。
电影和电视制作:在电影制作和电视拍摄中,这些芯片用于控制灯光设备,以实现不同场景的照明需求。
户外广告牌:DC-DC恒流驱动芯片用于控制户外广告牌的照明,提高广告的可见性和吸引力。
装饰照明灯DC-DC恒流驱动芯片的应用范围非常广泛,几乎涵盖了所有需要灯光控制和效果增强的领域。这些芯片在提供美观、节能和功能性照明解决方案方面起着关键作用。
DC-DC恒流驱动芯片 SM3618CB
SM3618CA是一款平均电流控制、降压型LED恒流驱动芯片,内部集成LED恒流控制、PWM调光、模拟调光等多种功能模块,芯片内置过温、过流、欠压等多种?;すδ?,系统结构简单,设计方便灵活,外围元件少,方案成本低。
DC-DC恒流驱动芯片 SM3618CB 特征
支持 5V~100V 的宽范围输入电压
内部集成 5V 钳位电路
恒流精度<+3%
支持输出电流 60mA~3A
效率高达 95%
BUCK 拓扑、平均电流工作模式
最大工作频率 1MHz
支持 PWM 调光,调光深度 0.1%
支持模拟调光、分段调光
具有过温、过流、欠压等多种?;?/p>
封装形式:SOP8
DC-DC恒流驱动芯片 SM3618CB 应用领域
汽车照明
景观装饰照明
建筑装饰照明
舞台灯
LCD 背光照明
DC-DC恒流驱动芯片 SM3618CB 管脚图

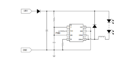
DC-DC恒流驱动芯片 SM3618CB 应用电路图

更多热门用于装饰照明灯 的DC-DC恒流驱动芯片型号推荐
| 型号(封装) | 拓扑结构 | 耐压 | 最大输出电流 | 驱动方式 | 电流波动范围 | 调光灰度 | 调光级别 | 应用领域 | 特征 |
| SM3618CA(SOP8) | BUCK | 100V | 0.8A | Inside | ±3% | 65536 | PWM | 舞台灯、装饰照明等 | - |
| SM3618ECA(ESOP8 ) | BUCK | 100V | 1A | Inside | ±3% | 65536 | PWM | 舞台灯、装饰照明等 | - |
| SM3618CB(SOP8) | BUCK | 100V | 1.2A | Inside | ±3% | 65536 | PWM | 舞台灯、装饰照明等 | - |
| SM3618ECB(ESOP8 ) | BUCK | 100V | 1.5A | Inside | ±3% | 65536 | PWM | 舞台灯、装饰照明等 | - |
| SM3618CC(SOP8) | BUCK | 100V | 3A | Inside | ±3% | 65536 | PWM | 舞台灯、装饰照明等 | - |




