随着科技的不断进步和人们对照明需求的不断提高,LED舞台灯的应用越来越广泛。而作为LED舞台灯的重要组成部分,PWM调光舞台灯DC-DC恒流驱动芯片在调光和亮度稳定性方面发挥着重要作用。
PWM调光技术是什么?
PWM调光技术是一种利用脉冲宽度调制原理实现亮度调节的技术。通过控制PWM信号的高电平时间占总周期的比例来改变LED灯的亮度,从而实现对光照的控制。PWM调光技术具有调光范围广、亮度稳定性高等优势,在舞台照明中得到了广泛应用。
DC-DC恒流驱动芯片的作用
DC-DC恒流驱动芯片是PWM调光舞台灯的核心之一,它在舞台照明中的作用十分重要。首先,它能够提供稳定的恒流输出,确保LED灯的亮度不受电源波动的影响。其次,它能够支持PWM调光功能,实现对LED灯的精确调光。此外,DC-DC恒流驱动芯片还具有电压转换和反向?;さ裙δ埽芄挥行г銮课杼ǖ频男阅芎臀榷ㄐ浴?/p>

PWM调光舞台灯DC-DC恒流驱动芯片的应用前景
随着舞台照明需求的不断提高,对LED舞台灯的品质和性能要求也越来越高。而PWM调光舞台灯DC-DC恒流驱动芯片作为关键技术之一,其应用前景巨大。它可以提供高亮度、稳定的光照效果,满足不同场景对照明效果的要求。同时,它还具备节能环保、寿命长等诸多优势,为舞台照明行业带来了更多可能。
如何选择和使用PWM调光舞台灯DC-DC恒流驱动芯片
在选择和使用PWM调光舞台灯DC-DC恒流驱动芯片时,需要考虑以下几个因素。首先,要根据所需的功率和电流范围确定芯片的参数。其次,要关注芯片的质量和稳定性,选择知名品牌和可靠的供应商。同时,要根据实际需求和舞台灯的规格选择合适的芯片类型和数量。最后,要注意合理的布局和散热设计,确保芯片正常工作和寿命。
支持PWM调光舞台灯DC-DC恒流驱动芯片特点
支持PWM(脉冲宽度调制)调光的舞台灯 DC-DC 恒流驱动芯片具有许多特点,这些特点使其在舞台照明和娱乐行业中非常有用。以下是这些芯片的主要特点:
精确的亮度控制:支持PWM调光的芯片能够实现非常精确的亮度控制。通过改变PWM信号的占空比,用户可以调整舞台灯的亮度,从而创建各种光效和场景。
灵活性:PWM调光允许用户根据需要实时调整舞台灯的亮度水平。这种灵活性使得舞台灯能够适应不同的演出要求和环境条件。
低功耗:PWM调光技术通常比其他调光方法更节能,因为它以数字方式控制光源,不会产生多余的热量。这对于长时间的演出非常重要。
高效率:支持PWM调光的芯片通常具有高效的电源转换性能,将输入电能有效地转化为光能,减少能源浪费。
瞬时响应:PWM调光的特性使得舞台灯能够快速响应亮度变化的需求,这对于特殊效果和灯光秀非常有用。
?;すδ埽赫庑┬酒ǔ;咕哂泄鞅;?、过温?;さ裙δ?,以确保舞台灯的安全运行和长寿命。
集成性:舞台灯 DC-DC 恒流驱动芯片通常集成了PWM调光控制电路,简化了设计和安装过程。
可编程性:一些芯片具有可编程功能,允许用户根据具体需求进行定制设置,以实现各种不同的光效。
总之,支持PWM调光的舞台灯 DC-DC 恒流驱动芯片具有高度的灵活性和精确性,使舞台灯能够提供多样化的照明效果,同时具有节能和?;ぬ匦?,适用于各种舞台和娱乐场景。这些特点使得它们成为舞台照明系统中不可或缺的组件。
支持PWM调光舞台灯DC-DC恒流驱动芯片的原理
支持PWM调光的舞台灯DC-DC恒流驱动芯片的工作原理涉及脉冲宽度调制(PWM)技术以及恒流驱动电路的结合。以下是其工作原理的主要步骤:
输入电源供应:首先,从电源(通常是交流电源)提供电能。这个输入电源通常具有不稳定的电压,所以需要对其进行稳压和转换,以确保输出光源的稳定性。
恒流控制:舞台灯的恒流控制电路会确保输出光源的电流保持恒定。这是非常重要的,因为它确保了光源的亮度不受电源电压波动的影响。
PWM调光控制:PWM调光控制电路控制着恒流电路的输出,以改变光源的亮度。PWM信号是一个方波信号,具有固定的周期,但占空比(脉冲持续时间与周期的比率)可以变化。占空比的变化决定了光源的亮度。当占空比较高时,光源亮度增加,而当占空比较低时,光源亮度减小。
PWM与恒流的协调:PWM控制信号与恒流控制电路协调工作,确保在不同的亮度水平下仍然保持稳定的电流输出。具体来说,PWM控制电路会根据用户或系统的输入调整占空比,然后恒流电路会相应地提供恒定的电流,以保持所需的亮度。
LED或其他光源驱动:最后,恒流驱动电路将稳定的电流输出到LED或其他光源,使其发光。由于PWM控制,光源的亮度可以根据需要进行调整。
总结一下,支持PWM调光的舞台灯DC-DC恒流驱动芯片通过将恒流控制电路和PWM调光控制电路结合起来,实现了稳定的恒流输出和精确的亮度控制。这种组合允许舞台灯在不同的照明需求下提供灵活的光效果,同时保持高效和稳定。
DC-DC恒流驱动芯片SM32108E介绍:
SM32108E是一款应用于DC-DC恒定输出电流的降压型LED驱动芯片。内部集成LED恒流控制、PWM调光、过温?;さ榷嘀止δ苣??。
DC-DC恒流驱动芯片SM32108E特征:
7VDC~60VDC或5VAC~42VAC宽电压输入
BUCK拓扑
恒流精度<士3%
效率>90%
最大输出电流1A
共阳连接,减少输出线
支持PWM调光,可做到65536级灰度
具有过温、过流保护
封装形式:ESOP8
DC-DC恒流驱动芯片SM32108E应用领域
汽车照明
景观装饰照明
建筑装饰照明
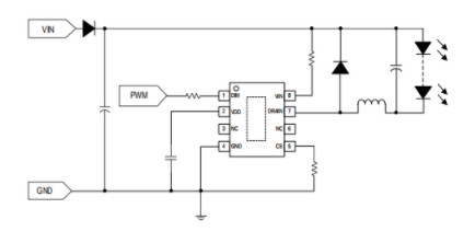
DC-DC恒流驱动芯片SM32108E管脚图

DC-DC恒流驱动芯片SM32108E应用电路图

更多热门DC-DC恒流驱动芯片型号推荐
| 型号(封装) | 拓扑结构 | 耐压 | 最大输出电流 | 驱动方式 | 电流波动范围 | 调光灰度 | 调光级别 | 应用领域 | 特征 |
| SM32105E(ESOP8 ) | BUCK | 50V | 1A | Inside | ±3% | 65536 | PWM | 舞台灯、装饰照明 | 支持PWM调光 |
| SM32108E(ESOP8 ) | BUCK | 60V | 1A | Inside | ±3% | 65536 | PWM | 舞台灯、装饰照明等 | 支持PWM调光 |
| SM32109E(ESOP8 ) | BUCK | 60V | 1.5A | Inside | ±3% | 65536 | PWM | 舞台灯、装饰照明等 | 支持PWM调光 |




