灯丝灯"、"灯泡"或"灯球"通常指的是传统的白炽灯泡,它们使用了一种叫做"灯丝"的元件来产生光。这些传统白炽灯泡通常使用交流电源供电,因此在电网的交流周期中,灯泡的亮度会随着电流的变化而变化,以一定频率闪烁。这种频闪可能会引发一些健康问题,如眼睛疲劳和头痛,特别是在长时间的照明条件下。

为了减轻这种频闪对人体的影响,一些LED照明产品上配备了消频闪芯片,也称为"抗闪芯片"。这些芯片的作用是通过稳定电流供应,使LED照明在照明周期内保持稳定亮度,减少或消除可见的频闪效应。
消频闪芯片可以检测到电源的频率,并根据检测到的频率来控制LED的工作,以减轻或消除频闪问题。这对于那些对频闪敏感的人来说,如那些容易感到眼部不适的人,可能会提供更加舒适的照明体验。
消频闪芯片是用于减轻或消除传统白炽灯泡或LED灯泡的频闪问题的一种技术,以改善照明的品质和人体健康。
消频闪芯片原理
消频闪芯片(或抗闪芯片)的原理涉及检测输入电源的频率并相应地控制光源的工作方式,以减轻或消除可见的频闪效应。以下是消频闪芯片的基本工作原理:
消频闪芯片(或抗闪芯片)的原理涉及检测输入电源的频率并相应地控制光源的工作方式,以减轻或消除可见的频闪效应。以下是消频闪芯片的基本工作原理:
频率检测: 消频闪芯片首先会检测输入电源的频率。在不同的国家和地区,电源的频率标准可以不同。例如,美国通常使用60赫兹的交流电源,而欧洲大多数地区使用50赫兹的电源。消频闪芯片会根据检测到的频率来确定电源的工作频率。
频率匹配: 一旦芯片检测到电源的工作频率,它会与其匹配。这是关键的步骤,因为芯片需要了解电源的频率以便执行后续的控制。
电流控制: 一旦芯片了解了电源的频率,它会根据频率来控制光源的工作方式。通常,它会调整LED的电流或灯泡的亮度,以使其在电源的周期内保持稳定的亮度。这样就可以减轻或消除可见的频闪效应。
实时调整: 消频闪芯片通?;崾凳奔嗖獾缭吹钠德时浠?,并根据需要调整LED或灯泡的工作方式。这样可以确保照明产品在不同的电源条件下仍然提供稳定的照明。
反馈控制: 一些芯片还可以具有反馈控制功能,以确保输出亮度与用户的期望一致。它们可能会根据用户设置的亮度水平来调整LED或灯泡的亮度,以满足用户的需求。
总的来说,消频闪芯片通过检测和匹配电源的频率,实时调整光源的工作方式,以减轻或消除频闪效应。这有助于提供更加稳定和舒适的照明体验,特别是在需要长时间暴露于照明条件下的情况下。这种技术有助于?;ぱ劬】?,提高照明品质,并适用于各种照明应用。
消频闪芯片功能
消频闪芯片(Anti-Flicker Chip)的主要功能是减轻或消除LED照明产品中的频闪效应,提供更加稳定和舒适的照明体验。以下是消频闪芯片的功能:
频闪检测: 消频闪芯片能够检测输入电源的频率,以确定电源的工作频率。这对于适应不同地区的电源标准非常重要。
频率匹配: 一旦检测到电源的频率,消频闪芯片会与之匹配,以了解电源的工作情况。
稳定亮度: 消频闪芯片的关键功能之一是确保光源(通常是LED)在电源周期内保持稳定的亮度。它通过调整LED的电流或亮度来实现这一点,以减轻或消除可见的频闪效应。
实时调整: 消频闪芯片通?;崾凳奔嗖獾缭雌德实谋浠?,并根据需要即时调整LED的亮度或电流。这有助于保持稳定的照明效果,即使电源频率有轻微波动也不会引发频闪。
兼容不同电源频率: 消频闪芯片通??梢允视Σ煌液偷厍牡缭雌德时曜?,例如50赫兹或60赫兹,以确保产品在全球范围内兼容。
提高视觉舒适性: 通过减轻或消除频闪效应,消频闪芯片有助于提高照明产品的视觉舒适性,减少用户可能经历的眼部不适、头痛和不适感。
?;ぱ劬】担?这些芯片的使用有助于降低长时间暴露于频闪光源下可能对眼睛健康产生的不良影响。
提高照明品质: 消频闪芯片有助于提高照明产品的品质,确保其符合可见光亮度稳定性的标准,从而满足用户对高质量照明的需求。
总之,消频闪芯片的功能是通过监测电源频率、实时调整光源亮度以减轻或消除频闪效应,从而提供更加稳定、舒适和高质量的照明体验。这种技术有助于?;ぱ劬】?,提高照明品质,并适用于各种照明应用。
消频闪芯片的应用领域
消频闪芯片(Anti-Flicker Chip)在各种照明和电子产品中都有广泛的应用,特别是在需要减轻或消除频闪效应的领域。以下是一些消频闪芯片的主要应用领域:
LED照明: 消频闪芯片在LED灯泡和照明系统中广泛使用。LED照明产品通常使用直流电源供电,而电源的频率与传统白炽灯泡不同。因此,消频闪芯片用于稳定LED的亮度,减轻或消除可见的频闪效应,提供高质量的LED照明。
电视和显示屏: 消频闪芯片也应用于电视、计算机显示屏、智能手机和平板电脑等电子设备。这有助于减轻屏幕的频闪效应,提高用户观看屏幕时的视觉舒适性。
室内照明: 在办公室、学校、医院和家庭照明中,消频闪芯片可用于提供稳定的室内照明,减少频闪对用户的不适感。
汽车照明: 汽车前照灯、尾灯和仪表板照明也可以受益于消频闪芯片。这有助于提供稳定的照明效果,特别是在不同驾驶条件下,如夜间驾驶和路面不平坦的情况下。
医疗设备: 在医疗领域,一些医疗设备需要准确的照明和频闪控制。消频闪芯片可以确保这些设备的照明是稳定的且不会引发频闪相关的问题。
户外广告牌: 大型户外LED广告牌需要稳定的照明以吸引注意。消频闪芯片有助于提供稳定的广告牌照明。
舞台和娱乐灯光: 在舞台灯光、演出和娱乐场所中,需要高质量的灯光效果,而不希望频闪干扰演出。因此,消频闪芯片在这些领域也有应用。
消频闪芯片的应用范围广泛,可以改善各种照明和电子设备的视觉舒适性,?;ぱ劬】?,提高照明品质,并满足不同领域的需求。
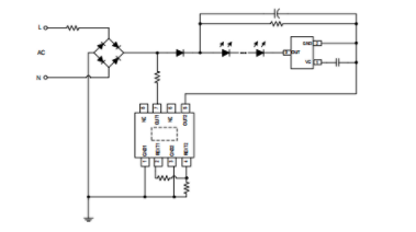
消频闪芯片SM901K型号介绍:
SM901K是一款消除100/120Hz LED电流纹波的芯片。芯片通过检测OUT端口电压去调节VC端口电流大小,进而调整内置功率MOSFET的工作状态,把LED电流纹波转换为OUT端口电压纹波,从而使LED灯串电流和电压保持恒定。
消频闪芯片SM901K型号特征:
能消除市电产生的100/120Hz的电流纹波
支持自适应电流纹波消除功能
内直90V功率MOSFET
支持可控硅调光无频闪应用
外围器件少,方案成本低
封装形式:50T23-3
消频闪芯片SM901K型号应用领域:
灯丝灯
LED 球泡灯
其它 LED 照明应用
消频闪芯片SM901K型号管脚图

消频闪芯片SM901K型号应用电路图

更多热门用于灯丝灯和球泡灯中消频闪芯片推荐:
| 型号 | 通道数 | 耐压 | 最大输出电流 | 功耗 | 温度 | 封装 | 应用领域 |
| SM901K | 1 | 90V | 40mA | 0.35W | 150℃ | SOT23-3 | 灯丝灯、球泡灯 |
| SM901KG | 1 | 90V | 60mA | 0.35W | 150℃ | SOT23-3 | 灯丝灯、球泡灯 |
| SM901KF | 1 | 90V | 60mA | 0.35W | 150℃ | SOT23-3 | 灯丝灯、球泡灯 |
| SM901TG | 1 | 90V | 80mA | 0.65W | 150℃ | SOT89-3 | 灯丝灯、球泡灯 |
| SM2810M | 1 | 500V | 60mA | 0.35W | 170℃ | SOT23-5 | 灯丝灯、球泡灯 |




